Содержание
Рекомендуемые значения передаточных чисел
Тип
передачи1.
Зубчатая цилиндрическая2…5
6,3
2.
Зубчатая коническая1…4
6,3
3.
Червячная8…63
80
Номинальные
передаточные числа зубчатых передач
редукторов приведены в табл.
1.2.
Таблица 1.2
Номинальные
передаточные числа
(СТ
СЭВ 221-75)
Ряд
I:
1; 1,25; 1,6; 2; 2,5; 3,15; 4; 5; 6,3; 10; 12,5.
Ряд
2:- 1,12; 1,4; 1,8; 2,4; 2,8; 3,55; 4,5; 5,6; 7,1; 8;
9; 11,2.
При
выборе материала для зубчатых колес
следует учитывать
назначение передачи
условия
эксплуатации и возможную
технологию
изготовления колес. В
табл.1.3 приведены рекомендуемые
материалы
для изготовления зубчатых
колес.
При окружных скоростях более 6 м/с
целесообразно применять колеса с косыми,
шевронными или круговыми зубьями.
В
закрытых передачах не рекомендуется
принимать модули меньше 1,75-2 мм (значения
стандартных модулей приведены в табл.
1.4) и применять передачи 9-12 степени
точности.
Таблица 1.3
Марка | НB* | НRС* | , МПа | , МПа | Термическая |
35 | 163. | — | 550 | 270 | нормализация |
45 | 179…207 | — | 600 | 320 | то |
45 | 235…262 | — | 780 | 540 | улучшение |
45 | 269. | — | 690 | 660 | то |
40Х | 235…262 | — | 790 | 640 | то |
40Х | 269…302 | — | 900 | 750 | то |
40Х | 269. | 45…50 | 900 | 750 | улучшение закалка |
35ХМ | 235…202 | — | 800 | 670 | улучшение |
35ХН | 269…302 | — | 920 | 790 | то |
35ХМ | 269. | 50… | 920 | 790 | улучшение закалка |
40ХМ | 235…262 | — | 800 | 630 | улучшение |
40ХН | 209…302 | — | 920 | 750 | то |
40ХН | 269. | 50…56 | 920 | 750 | улучшение закалка |
45ХЦ | 235…262 | — | 830 | 660 | Улучшение |
45ХЦ | 269…302 | — | 950 | 780 | то |
45ХЦ | 269. | 50…56 | 950 | 780 | улучшение закалка |
20ХШМ | 300…400 | 56…63 | 1000 | 600 | улучшение цементация закалка |
18ХГТ | 300…400 | 56… | 1000 | 800 | то |
12ХНЗА | 300. | 56… | 1000 | 800 | то |
25ХГШ | 300…400 | 56. | 1000 | 600 | улучшение цементация закалка |
40ХНМ | 269…302 | 50. | 980 | 780 | улучшение |
азотирование | |||||
ЗОЛ | 163. | — | 550 | 270 | нормализация |
45Л | 207…235 | — | 680 | 440 | улучшение |
50ГЛ | 235…262 | — | 850 | 600 | то |
Таблица 1.
4
Модули,
мм (СТ СЭВ 310-76)
Ряд
I:
1; 1,5; 2;
2,5;
3; 4; 5; 6; 8;
10;
12; 16; 20.
Ряд
2: 1,25; 1,375; 1,75; 2,25; 2,75; 3,5; 4,5; 5,5; 7; 9; 11; 14,
Примечание.
Ориентировочное определение величины
модуля:
Межосевые расстояния червячных и
цилиндрических зубчатых передач, а
также диаметры колес конической зубчатой
передачи, подученные при проектировочном
расчете, рекомендуется округлять до
стандартных значений, приведенных в
табл. 1.5.
Таблица 1.5
Межосевые расстояния зубчатых и червячных
передач, внешние делительные диаметры
зубчатых колес конических передач,
мм (ОТ СЭВ. 229-75)
Ряд
I:
40; 50; 63; 80; 100; 125; 160; 200; 250; 315; 400; 500; 630; 800;
1000.
Ряд
2: 71; 90; 112; 140; 180; 225; 280; 355; 450; 560; 710; 900.
Примечание.
Фактические диаметры
конической передачи не должны отличаться
от номинальных более чем на
.
Число
зубьев шестерни зубчатой передачи
рекомендуется принимать больше 17;
при получении
необходимо применять корригирование
зубьев с соответствующим расчетом.
После определения делительных диаметров
шестерни и колес
и
необходимо
уточнить величину межосевого расстояния
по формуле
для
того чтобы убедиться в отсутствии
необходимости корригирования зубчатых
колес. При определении ширины зубчатого
венца цилиндрических колес в
по формуле
полученное
значение следует округлить по стандартному
ряду чисел
или
согласно ГОСТу 6636-69 (табл. 1.6) .
При
выборе значений коэффициента
учитывается твердость рабочих
поверхностей зубьев и расположение
колес относительно опор (табл.
1.7).
Таблица 1.6
Основные параметры редукторов с цилиндрическими зубчатыми колесами
ГОСТ 2185-66 устанавливает межосевые расстояния aW, номинальные передаточные числа и, коэффициенты ширины зубчатых колес ψba и дается рекомендуемые сочетания межосевых расстояний и общие номинальные передаточные числа для зубчатых цилиндрических передач, которые используются в двух- и трехступенчатых насосных редукторах общего назначения, что дает возможность для серийного изготовления редукторов.
Межосевые расстояния
Межосевые расстояния редукторов aw приведены в табл. 49. Величину межосевого расстояния определяют расчетом на усталостную контактную прочность поверхностей зубьев или выбирают конструктивно в зависимости от габаритных размеров приводимой машины. В табл. 50 и 51 приведены рекомендуемые стандартом межосевые расстояния для двух- и трехступенчатых редукторов и их распределение по отдельным ступеням.
Таблица 49
Межосевые расстояния редукторов, мм
Примечание. Предпочтительный ряд первый.
Таблица 50
Межосевые расстояния двухступенчатых трехосных редукторов, мм
Таблица 51
Межосевые расстояния трехступенчатых редукторов, мм
Таблица 52
Примечания.
1. Первый ряд следует предпочитать второму.
2. Для редукторов, которые должны быть кинематически согласованы между собой, допускается выбирать передаточные числа из ряда R40 (ГОСТ 8032-84).
3. Фактические значения передаточных чисел uф не должны отличаться от номинальных более чем на 2,5% при и ≤ 4,5 и на 4% при и > 4,5.
Таблица 53
Общие передаточные числа иобщ. двухступенчатых редукторов
Примечания:
1. Для всех редукторов первый ряд следует предпочитать второму.
2. Фактические значения передаточных чисел uф не должны отличаться от номинальных более чем на 4%.
Таблица 54
Общие передаточные числа иобщ. трехступенчатых редукторов
Примечания:
1. Для всех редукторов первый ряд следует предпочитать второму.
2. Фактические значения передаточных чисел иф не должны отличаться от номинальных более чем на 4%.
Передаточные числа
Номинальные передаточные числа и должны соответствовать указанным в табл. 52.
Рекомендуемые общие передаточные числа иобщ для двух- и трехступенчатых несоосных редукторов общего назначения приведены в табл. 53 и 54.
Распределение общего передаточного числа между отдельными ступенями передач в двух- и трехступенчатых редукторах (табл. 55 и 56) осуществляется при условии одинакового использования контактной прочности зубьев при одинаковой твердости их поверхностей, одинаковых коэффициентов ширины зубьев колес всех ступеней и распределения межосевых расстояний между отдельными ступенями, как это дано в табл.
50 и 5). В двухступенчатых редукторах с соосным расположением валов в одной горизонтальной плоскости при заданном распределении передаточных чисел между ступенями, с одинаковыми межосевыми расстояниями для выполнения условия равнопрочности приходится применять зубчатые колеса с разными коэффициентами ширины.
Таблица 55
Распределение общих передаточных чисел в двухступенчатых трехосных редукторах по отдельным ступеням зубчатых зацеплений
Таблица 56
Распределение общих передаточных чисел в трехступенчатых редукторах по отдельным ступеням зубчатых зацеплений
Таблица 57
Распределение общих передаточных чисел в двухступенчатых двухосных (соосных) редукторах с горизонтальным расположением валов в одной плоскости по отдельным ступеням зубчатых зацеплений
Если первая ступень имеет коэффициент ширины ψbа = 0,4, то вторая ступень должна иметь коэффициент ψbа не менее 0,6 при одних и тех же материалах шестерен и колес и твердости поверхностей зубьев.
Передаточные числа отдельных ступеней этих редукторов (табл. 53) устанавливаются при условии близкой контактной равнопрочности и одинакового погружения в масляную ванну зубчатых колес быстроходной и тихоходной ступеней при смазывании окунанием.
Ширина зубчатых колес
Ширина зубчатых колес b зависит от коэффициента ширины ψbа: b = ψbааw. Значения коэффициента ширины зубчатых колес ψbа (ГОСТ 2185-66) приведены в табл. 58.
Значения ширины зубчатых колес округляют до ближайшего числа из ряда R20 по ГОСТ 8032-84. Ширина канавки для выхода режущего инструмента в шевронных зубчатых колесах включается в величину ширины b. При различной ширине сопряженных зубчатых колес берется значение коэффициента ψbа зубчатого колеса с меньшей шириной.
При выборе коэффициента ширины ψbа необходимо принимать во внимание материал зубчатых колес и вид термообработки, точность изготовления, окружную скорость, величину модуля и осевого шага, характер нагрузки, схему редуктора и ряд других факторов.
Рекомендуется выбирать узкие колеса, так как в этом случае получается более высокая точность изготовления и значительно снижается неравномерность распределения нагрузки по ширине, вызываемая деформацией валов и неточностями изготовления и монтажа редуктора. По этой же причине не рекомендуется отношение ширины шестерни к диаметру делительной окружности принимать больше 2,5.
При твердости поверхностей зубьев НВ ≤ 350 рекомендуется задавать твердость зубьев шестерни на 30…50 единиц больше твердости зубьев колеса. В тех случаях, когда твердость зубьев шестерни значительно больше твердости зубьев колеса, ширина шестерни должна быть на 5… 10 мм больше, чем ширина колеса. В противном случае при относительном смещении шестерни и колеса в процессе эксплуатации на зубьях колеса образуется нежелательный уступ.
При твердости поверхностей зубьев обоих колес НВ ≥ 350 ширину колес можно принимать одинаковой. Для колес с цементированными, закаленными с поверхности зубьями коэффициент ширины ψbа рекомендуется принимать не более 0,4.
..0,5. При увеличении длины зубьев погрешности, возникающие при обработке, возрастают, что приводит к большим затруднениям при получении необходимого пятна контакта.
При поверхностной закалке происходит коробление зубьев; при этом с увеличением ширины колес ошибки в направлении зубьев возрастают. В случае применения широких колес лучше переходить на шевронное зацепление, так как длина зуба одной спирали составляет около половины общей ширины зубчатого колеса и ошибки в направлении зубьев значительно уменьшаются.
В прямозубых и косозубых передачах коэффициент ширины ψbа должен быть не более 0,4…0,6. При больших значениях коэффициента ψbа необходимо применять шевронное зацепление.
Быстроходные передачи изготовляются с шевронным зацеплением при коэффициенте ширины ψbа = 0,4… 1,0. При консольном расположении шестерен и колес рекомендуется выбирать коэффициент ширины ψbа не свыше 0,4. При дальнейшем увеличении ширины колеса (при консольном его расположении) сильно возрастает концентрация нагрузки по длине зубьев и эффект от использования материала колес резко снижается.
Таблица 58
Коэффициент ширины зубчатых колес
Модули
Значения модулей для цилиндрических зубчатых колес редукторов (ГОСТ 9563-60) приведены в табл. 59. Величину модуля определяют исходя из прочности зубьев по изгибу. По возможности выбирают наименьшие значения модулей, так как зубчатые колеса с малыми модулями нарезаются на зуборезных станках с большей точностью и с лучшей чистотой поверхности, имеют меньшую массу и меньшие потери на трение в зацеплении. При поверхностной закалке меньше искажается форма их зубьев и получается хорошая и более быстрая приработка зацепления.
Если зубчатое колесо должно работать при предельных контактных напряжениях, то значение модуля, полученного при расчете на изгиб, рекомендуется увеличивать на 10…15%, так как при выкрашивании поверхностей зубьев происходит ослабление их поперечного сечения и может произойти излом зуба.
Таблица 59
Значения модулей т, мм
Примечание.
При назначении величин модулей первый ряд предпочтительнее.
Углы наклона линии зубьев
Углы наклона зубьев в косозубых передачах должны быть 8…100. В косозубых передачах при угле наклона зуба свыше 10° необходимо устанавливать или радиально-упорные подшипники с увеличенным углом контакта, или в опоре с радиальным подшипником дополнительно устанавливать упорный подшипник, что удорожает конструкцию и требует более надежного и сложного торцового крепления подшипников на валах и в корпусах.
Уменьшение утла наклона зубьев, особенно в узких колесах с коэффициентом ширины ψbа 0,2…0Д нежелательно, так как величина осевого шага может быть больше ширины колеса. Вследствие этого осевой коэффициент перекрытия будет меньше единицы и передача будет работать менее плавно, с большими динамическими нагрузками, что ведет к быстрому износу и появлению дефектов на поверхностях зубьев.
Для установленных ГОСТом межосевых расстоянии в табл.
60 приведены суммарные числа зубьев z∑ и углы наклона зубьев β на делительном цилиндре при определенных интервалах передаточных чисел и модулей в нормальном сечении. Эти значения рекомендуются при коэффициенте ширины ψbа ≥ 0,4 при некорригированном и корригированном зацеплении с коэффициентом сдвига х1=-х2 соответственно для шестерни и колеса, но могут быть использованы и при ψbа < 0,4, но с проверкой, указанной в примечании к табл. 60.
Подбор чисел зубьев шестерни и колеса в зависимости от принятого суммарного числа зубьев z∑ и передаточного числа и можно выполнить по табл. 62.
Таблица 60
Параметры передач с косозубыми колесами при ψbа ≥ 0,4 (зацепление некорригированное или корригированное с коэффициентом сдвига х1=-х2 )
Для шевронных колес угол наклона зубьев β равен 25…350. Рекомендуемые параметры передач с шевронными колесами при некорригированном или корригированном зацеплении с коэффициентом сдвига х1=-х2 соответственно для шестерни и колеса при коэффициенте ширины ψbа > 0,125 приведены в табл.
61, где для стандартных межосевых расстояний приведены суммарные числа зубьев z∑ сопряженных шестерни z1 и колеса z2 и углы наклона зубьев β по принятому модулю зацепления т в интервале передаточных чисел. Подбор чисел зубьев шестерни z1 и числа зубьев колеса z2 в зависимости от принятого суммарного числа зубьев z∑ и передаточного числа и передачи выполняется по табл. 62, где в числителе поставлено число зубьев колеса z2, а в знаменателе — суммарное число зубьев zz сопряженных шестерни и колеса. Для каждого значения передаточного числа и в верхней строке приведены наименьшие значения z2/z∑, а в нижней — наибольшие, соответствующие допустимым значениям рассматриваемого передаточного числа. В интервале наименьших и наибольших значений чисел зубьев z2 /z∑ может быть любое целое число из указанного интервала.
Продолжение табл. 60
Продолжение табл.
60
Примечание. Отдельные сочетания величин αW, Z∑, m ; β могут быть использованы и при ψ ba< 0,4, но с проверкой соблюдения условия
или
Таблица 61
Параметры передач с шевронными колесами при ψba ≥ 0,125 (зацепление некорригированное или корригированное с коэффициентом сдвига x1 = -х2)
Продолжение табл. 61
Продолжение табл. 61
Необходимо обратить внимание на то, что при подборе чисел зубьев шестерни или колеса в пределах 100 зубьев почти на всех зуборезных станках можно нарезать колеса с любым числом зубьев. При числе зубьев шестерни или колеса свыше 100 необходимо проверять возможности их нарезки на зуборезных станках. Например, при z1 = 50 и и = 2,5 по табл. 62 возможно применение всех значений суммарных чисел зубьев от 172 до 178 включительно, которым соответствуют значения чисел зубьев колес z2 от 122 до 128 включительно.
Число зубьев колеса z2 = 127, как первоначальное число, или не применять или проверить возможность нарезки по паспорту зуборезного станка.
Применение чисел зубьев меньше 17 допустимо после проверки на отсутствие подрезания зубьев. Допускаемые отклонения передаточных чисел в табл. 62 находятся в пределах, как это указано в примечании 3 к табл. 52.
Смотрите также
- Основные параметры редукторов с цилиндрическими зубчатыми колесами
- Конструкции, выбор и расчет цилиндрических редукторов
- Цилиндрические редукторы общего назначения
- Редукторы цилиндрические одноступенчатые горизонтальные типа ЦУ
- Редукторы цилиндрические двухступенчатые горизонтальные типа Н2У
- Редукторы цилиндрические двухступенчатые горизонтальные типа Ц2У-Н
- Редукторы цилиндрические трехступенчатые горизонтальные типа ЦЗУ
- Редукторы цилиндрические двухступенчатые соосные типа Ц2С
- Мотор-редукторы цилиндрические одноступенчатые типа МЦ
- Мотор-редукторы цилиндрические двухступенчатые соосные типа МЦ2С
- Цилиндрические редукторы привода машин среднего и тяжелого машиностроения
- Одноступенчатые редукторы
- Редукторы цилиндрические одноступенчатые типа РЦО*
- Редукторы цилиндрические одноступенчатые узкого и широкого типа
- Редукторы цилиндрические одноступенчатые типа Ц
- Редукторы цилиндрические одноступенчатые широкого типа усиленной конструкции
- Редукторы цилиндрические одноступенчатые с двумя горизонтальными разъемами
- Редукторы цилиндрические одноступенчатые с двумя ведущими валами
- Двухступенчатые редукторы
- Редукторы цилиндрические двухступенчатые типа РИД
- Редукторы цилиндрические двухступенчатые с масляной ванной
- Редукторы цилиндрические двухступенчатые типа Ц2Ш
- Редукторы цилиндрические двухступенчатые с усиленным корпусом
- Редукторы цилиндрические двухступенчатые соосные
- Редукторы цилиндрические двухступенчатые двухпоточные
- Редукторы цилиндрические двухступенчатые двухпоточные с приводом от двух электродвигателей
- Трехступенчатые редукторы
- Редукторы цилиндрические трехступенчатые типа РЦТ
- Редукторы цилиндрические трехступенчатые с масляной ванной
- Редукторы цилиндрические трехступенчатые с симметричным расположением колес
- Редукторы цилиндрические трехступенчатые вертикальные типа ЦСН
- Четырехступенчатые редукторы
- Редукторы узкого типа
- Редукторы усиленной конструкции
Как работает механическая коробка передач в автомобилях
Добро пожаловать в Gearhead 101 — серию статей об основах работы автомобилей для новичков в автомобилестроении.
Поскольку вы читали «Искусство мужественности», вы знаете, как управлять коробкой передач. Но знаете ли вы, что происходит под капотом всякий раз, когда вы переключаете передачу?
Нет?
Что ж, сегодня твой счастливый день!
В этом выпуске Gearhead 101 мы подробно рассмотрим, как работает механическая коробка передач. К тому времени, когда вы закончите читать эту статью, у вас должно быть общее представление об этой жизненно важной части трансмиссии вашего автомобиля.
Засучим рукава и приступим.
Примечание. Прежде чем вы прочтете, как работает трансмиссия, я настоятельно рекомендую ознакомиться с нашими Gearhead 101, чтобы узнать все тонкости двигателей и трансмиссий.
Что делают коробки передач
Прежде чем мы углубимся в особенности работы механической коробки передач, давайте поговорим о том, что вообще делают коробки передач.
Как обсуждалось в нашем учебнике по работе автомобильного двигателя, двигатель вашего автомобиля создает мощность вращения.
Чтобы двигать машину, нам нужно передать эту мощность вращения колесам. Это то, что делает трансмиссия автомобиля, частью которой является трансмиссия.
Но есть пара проблем с мощностью, вырабатываемой двигателем внутреннего сгорания. Во-первых, он обеспечивает полезную мощность или крутящий момент только в определенном диапазоне частоты вращения двигателя (этот диапазон называется диапазоном мощности двигателя). Двигайтесь слишком медленно или слишком быстро, и вы не получите оптимального крутящего момента, чтобы заставить машину двигаться. Во-вторых, автомобилям часто требуется больший или меньший крутящий момент, чем тот, который двигатель может оптимально обеспечить в своем диапазоне мощности.
Чтобы понять вторую проблему, нужно понять первую проблему. И чтобы понять первую проблему, нужно понимать разницу между двигателем скорость и двигатель крутящий момент .
Частота вращения двигателя — скорость вращения коленчатого вала двигателя.
Измеряется в оборотах в минуту (об/мин).
Крутящий момент двигателя показывает, какое крутящее усилие двигатель создает на своем валу при определенной скорости вращения.
Автомеханик привел следующую аналогию, чтобы понять разницу между частотой вращения и крутящим моментом двигателя:
Представьте, что вы — двигатель и пытаетесь забить гвоздь в стену:
Скорость = Сколько раз вы попадаете в шляпку гвоздя в минуту.
Крутящий момент = Насколько сильно вы каждый раз попадаете в цель.
Вспомните, когда вы в последний раз забивали гвозди. Если вы били очень быстро, вы, вероятно, заметили, что не забиваете гвоздь с большой силой. Более того, вы, вероятно, утомились от такого количества безумных раскачиваний.
И наоборот, если вы выжидаете время между каждым ударом, но следите за тем, чтобы каждый замах был максимально сильным, вы бы вбили гвоздь с меньшим количеством замахов, но это может занять у вас немного больше времени, потому что вы не качается в постоянном темпе.
В идеале вы должны найти темп удара молотком, который позволит вам ударять по шляпке гвоздя несколько раз с хорошей силой при каждом взмахе, не утомляя себя. Не слишком быстро, не слишком медленно, но просто правильно.
Мы хотим, чтобы двигатель нашей машины делал то же самое. Мы хотим, чтобы он вращался со скоростью, которая позволяет ему создавать необходимый крутящий момент, не работая так усердно, чтобы он сам себя разрушил. Нам нужно, чтобы двигатель оставался в своем диапазоне мощности.
Если двигатель вращается ниже своего диапазона мощности, у вас не будет крутящего момента, необходимого для движения автомобиля вперед. Если он превышает свой диапазон мощности, крутящий момент начинает падать, и ваш двигатель начинает звучать так, как будто он вот-вот сломается из-за нагрузки (что-то вроде того, что происходит, когда вы пытаетесь бить молотком слишком быстро – вы забиваете гвоздь с меньшей мощностью, и вы действительно, действительно устал). Если вы крутите двигатель до тех пор, пока тахометр не станет красным, вы интуитивно понимаете эту концепцию.
Ваш двигатель звучит так, будто вот-вот заглохнет, но вы не двигаетесь быстрее.
Хорошо, значит, вы понимаете необходимость поддерживать транспортное средство в рабочем диапазоне мощности, чтобы оно работало эффективно.
Но это подводит нас ко второй проблеме: автомобилям требуется больший или меньший крутящий момент в определенных ситуациях.
Например, когда вы заводите автомобиль на месте, вам нужна большая мощность или крутящий момент, чтобы заставить автомобиль двигаться. Если вы нажмете педаль газа в пол, вы заставите коленчатый вал двигателя вращаться очень быстро, в результате чего двигатель выйдет далеко за пределы своего диапазона мощности и, возможно, разрушится в процессе. И самое интересное, что вы даже не будете двигать машину так сильно, потому что крутящий момент двигателя падает, когда он выходит за пределы своего диапазона мощности. В этой ситуации нам нужно намного больше крутящего момента, но чтобы получить его, мы должны пожертвовать скоростью.
Хорошо, а что, если ты просто немного нажмешь на газ? Ну, это, вероятно, не заставит двигатель вращаться достаточно быстро, чтобы войти в свой диапазон мощности, в первую очередь, чтобы он мог обеспечить крутящий момент, чтобы заставить автомобиль двигаться.
Давайте рассмотрим другой сценарий. Допустим, ваша машина движется очень быстро, например, когда вы едете по автостраде. Вам не нужно передавать столько мощности от двигателя к колесам, потому что автомобиль и так движется в быстром темпе. Чистый импульс делает большую работу. Таким образом, вы можете позволить двигателю вращаться на более высокой скорости, не беспокоясь о количестве мощности, передаваемой на колеса. Нам нужно больше вращения скорость идущая на колеса, и менее оборотная мощность .
Нам нужен какой-то способ увеличить мощность, вырабатываемую двигателем, когда это необходимо (начало движения с места, подъем в гору и т. д.), а также уменьшить мощность, передаваемую двигателем, когда это не требуется.
необходимо (спуск или движение очень быстро).
Войти в передачу.
Трансмиссия обеспечивает оптимальную скорость вращения двигателя (ни слишком медленную, ни слишком быструю), одновременно обеспечивая колеса необходимой мощностью, необходимой для движения и остановки автомобиля, независимо от ситуации, в которой вы оказались.
Он способен эффективно передавать мощность через серию шестерен разного размера, которые используют силу передаточного числа.
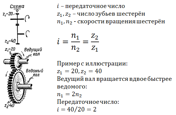
Передаточные числа
Внутри трансмиссии находится ряд зубчатых шестерен различного размера, создающих крутящий момент. Поскольку шестерни, которые взаимодействуют друг с другом, имеют разные размеры, крутящий момент можно увеличивать или уменьшать без существенного изменения скорости вращения двигателя. Это благодаря передаточному числу.
Передаточные числа представляют отношение шестерен друг к другу по размеру. Когда шестерни разного размера входят в зацепление, они могут вращаться с разной скоростью и передавать разную мощность.
Чтобы объяснить это, давайте посмотрим на упрощенную версию механизмов в действии. Скажем, у вас есть входная шестерня с 10 зубьями (под входной шестерней я подразумеваю шестерню, которая генерирует мощность), соединенная с более крупной выходной шестерней с 20 зубьями (под выходной шестерней я имею в виду шестерню, которая получает мощность). Чтобы провернуть эту 20-зубую шестерню один раз, 10-зубчатой шестерне нужно повернуться дважды, потому что она в два раза меньше 20-зубчатой шестерни. Это означает, что хотя 10-зубая шестерня вращается быстро, 20-зубая шестерня вращается медленно. И хотя 20-зубчатая шестерня вращается медленнее, она обеспечивает большую силу или мощность, потому что больше. Соотношение в этой схеме 1:2. Это низкое передаточное число.
Или, скажем, две шестерни, соединенные друг с другом, имеют одинаковый размер (10 зубьев и 10 зубьев). Они оба будут вращаться с одинаковой скоростью, и оба будут выдавать одинаковую мощность. Передаточное отношение здесь 1:1.
Это называется передаточным отношением «прямой передачи», потому что две шестерни передают одинаковую мощность.
Или, допустим, входная шестерня была больше (20 зубьев), а выходная шестерня меньше (10 зубьев). Чтобы провернуть 10-зубую шестерню один раз, 20-зубчатой шестерне нужно будет повернуться только наполовину. Это означает, что хотя входная шестерня с 20 зубьями вращается медленно и с большей силой, выходная шестерня с 10 зубьями вращается быстрее и выдает меньшую мощность. Передаточное отношение здесь 2:1. Это называется высоким передаточным числом.
Вернемся к этой концепции к цели передачи.
Ниже вы найдете диаграмму потока мощности при включении различных передач в автомобиле с 5-ступенчатой механической коробкой передач.
Первая передача. Это самая большая шестерня в трансмиссии, зацепленная с маленькой шестерней. Типичное передаточное число, когда автомобиль находится на первой передаче, составляет 3,166:1. При включении первой передачи подается низкая скорость, но высокая мощность.
Это передаточное число отлично подходит для запуска автомобиля с места.
Вторая передача. Вторая шестерня немного меньше первой, но все же находится в зацеплении с меньшей шестерней. Типичное передаточное число составляет 1,882:1. Скорость увеличилась, а мощность немного уменьшилась.
Третья передача. Третья передача немного меньше второй, но все же зацеплена с меньшей шестерней. Типичное передаточное число составляет 1,296:1.
Четвертая передача. Четвертая передача чуть меньше третьей. Во многих транспортных средствах к моменту включения четвертой передачи выходной вал движется с той же скоростью, что и входной вал. Такая схема называется «прямой привод». Типичное передаточное число 0,9.72:1
Пятая передача. В автомобилях с пятой передачей (также называемой повышающей передачей) она связана со значительно большей передачей. Это позволяет пятой передаче вращаться намного быстрее, чем передача, передающая мощность.
Типичное передаточное число составляет 0,78:1.
Детали механической коробки передач
Итак, к настоящему моменту вы должны иметь общее представление о назначении коробки передач: она обеспечивает оптимальную скорость вращения двигателя (ни слишком медленную, ни слишком быструю), одновременно обеспечивая колеса нужное количество энергии, необходимое им для движения и остановки автомобиля, независимо от ситуации, в которой вы оказались.
Давайте посмотрим на части трансмиссии, которые позволяют это сделать:
Первичный вал. Первичный вал идет от двигателя. Это вращается с той же скоростью и мощностью двигателя.
Промежуточный вал. Промежуточный вал (он же промежуточный вал) находится чуть ниже выходных валов. Промежуточный вал соединяется непосредственно с входным валом через шестерню с фиксированной скоростью. Всякий раз, когда входной вал вращается, промежуточный вал вращается с той же скоростью, что и входной вал.
Помимо шестерни, принимающей мощность от первичного вала, промежуточный вал также имеет несколько шестерен, по одной на каждую из «передач» автомобиля (1-5-ю), включая задний ход.
Выходной вал. Выходной вал проходит параллельно промежуточному валу. Это вал, который передает мощность на остальную часть трансмиссии. Количество мощности, которую выдает выходной вал, зависит от того, какие шестерни на нем включены. Выходной вал имеет свободно вращающиеся шестерни, установленные на нем на шарикоподшипниках. Скорость выходного вала определяется тем, какая из пяти шестерен находится в «передаче» или включена.
1-5 передачи. Это шестерни, которые установлены на вторичном валу с помощью подшипников и определяют, на какой «передаче» находится ваш автомобиль. Каждая из этих шестерен постоянно находится в зацеплении с одной из шестерен на промежуточном валу и постоянно вращается. Это постоянно запутанное расположение — это то, что вы видите в синхронизированных трансмиссиях или трансмиссиях с постоянным зацеплением, которые используются в большинстве современных автомобилей.
(Чуть позже мы рассмотрим, как все шестерни могут вращаться всегда, в то время как только одна из них на самом деле передает мощность на трансмиссию.)
Первая передача является самой большой передачей, и по мере перехода к пятой передаче передачи становятся все меньше. Помните, передаточные числа. Поскольку первая шестерня больше, чем шестерня промежуточного вала, с которой она соединена, она может вращаться медленнее, чем первичный вал (помните, промежуточный вал движется с той же скоростью, что и первичный вал), но передает большую мощность на выходной вал. По мере повышения передачи передаточное число уменьшается до тех пор, пока вы не достигнете точки, когда входной и выходной валы движутся с одинаковой скоростью и передают одинаковую мощность.
Промежуточная шестерня. Промежуточная шестерня (иногда называемая «промежуточной шестерней заднего хода») находится между шестерней заднего хода на выходном валу и шестерней на промежуточном валу. Промежуточная шестерня — это то, что позволяет вашему автомобилю двигаться задним ходом.
Задняя передача — единственная передача в синхронизированной трансмиссии, которая не всегда находится в зацеплении или вращается с шестерней промежуточного вала. Он движется только тогда, когда вы действительно переключаете автомобиль на задний ход.
Хомуты/втулки синхронизатора. Большинство современных автомобилей имеют синхронизированную трансмиссию, то есть шестерни, передающие мощность на выходной вал, постоянно находятся в зацеплении с шестернями на промежуточном валу и постоянно вращаются. Но вы можете подумать: «Как все пять шестерен могут быть постоянно запутаны и постоянно вращаться, но только одна из этих шестерен на самом деле передает мощность на выходной вал?»
Другая проблема, возникающая при постоянном вращении шестерен, заключается в том, что ведущая шестерня часто вращается с другой скоростью, чем выходной вал, к которому она подключена. Как синхронизировать вращение шестерни с другой скоростью, чем выходной вал, и плавно, чтобы не было сильного шлифования?
Ответ на оба вопроса: втулки синхронизатора.
Как уже упоминалось выше, шестерни 1-5 установлены на выходном валу через шарикоподшипники. Это позволяет всем шестерням свободно вращаться одновременно при работающем двигателе. Чтобы задействовать одну из этих шестерен, нам нужно прочно соединить ее с выходным валом, чтобы мощность передавалась на выходной вал, а затем на остальную часть трансмиссии.
Между каждой шестерней находятся кольца, называемые муфтами синхронизатора. В пятиступенчатой трансмиссии есть муфта между 1-й и 2-й передачами, между 3-й и 4-й передачами, а также между 5-й и передачей заднего хода.
Всякий раз, когда вы включаете передачу автомобиля, муфта синхронизатора переключается на движущуюся передачу, которую вы хотите включить. На внешней стороне шестерни имеется ряд конусообразных зубьев. Воротник синхронизатора имеет канавки для приема этих зубьев. Благодаря отличной механике муфта синхронизатора может соединяться с шестерней с очень небольшим шумом или трением даже во время движения шестерни и синхронизировать скорость шестерни с первичным валом.
Как только муфта синхронизатора входит в зацепление с ведущей шестерней, эта ведущая шестерня передает мощность на выходной вал.
Всякий раз, когда автомобиль находится в нейтральном положении, ни одно из колец синхронизатора не зацеплено с ведущей шестерней.
Ошейники синхронизатора также легче понять визуально. Вот короткий небольшой ролик, который отлично объясняет, что происходит (начинается примерно с отметки 1:59):
Gearshift. Переключение передач — это то, что вы двигаете, чтобы включить передачу автомобиля.
Тяга переключения. Тяги переключения — это то, что перемещает муфты синхронизатора в направлении передачи, которую вы хотите включить. На большинстве автомобилей с пятью скоростями есть три тяги переключения. Один конец тяги переключения передач соединен с рычагом переключения передач.
На другом конце штока переключения находится вилка переключения, удерживающая муфту синхронизатора.
Вилка переключения. Вилка переключения удерживает муфту синхронизатора.
Сцепление. Сцепление находится между двигателем и коробкой передач. Когда сцепление выключено, оно отключает поток мощности между двигателем и коробкой передач. Это отключение питания позволяет двигателю продолжать работать, даже если остальная часть трансмиссии автомобиля не получает мощности. Когда мощность двигателя отключена от трансмиссии, переключение передач становится намного проще и предотвращается повреждение шестерен трансмиссии. Вот почему всякий раз, когда вы переключаете передачу, вы нажимаете на педаль сцепления и выключите сцепление.
При включении сцепления — нога отрывается от педали — сцепление между двигателем и трансмиссией восстанавливается.
Как работают механические коробки передач
Итак, давайте соберем все вместе и рассмотрим, что происходит, когда вы переключаете передачу в автомобиле.
Начнем с запуска автомобиля и переключения на вторую передачу.
При запуске автомобиля с механической коробкой передач перед поворотом ключа сцепление выключается нажатием на педаль сцепления. Это отключает поток мощности между входным валом двигателя и трансмиссией. Это позволяет вашему двигателю работать, не передавая мощность остальной части автомобиля.
При выключенном сцеплении вы включаете рычаг переключения передач на первую передачу. Это приводит к тому, что шток переключения в коробке передач вашей трансмиссии перемещает вилку переключения в направлении первой передачи, которая прикреплена к выходному валу через шарикоподшипники.
Эта первая шестерня выходного вала находится в зацеплении с шестерней, соединенной с промежуточным валом . Промежуточный вал соединяется с входным валом двигателя через шестерню и вращается с той же скоростью, что и входной вал двигателя.
К вилке переключения прикреплена втулка синхронизатора .
Втулка синхронизатора выполняет две функции: 1) она надежно крепит ведущую шестерню к выходному валу, чтобы шестерня могла передавать мощность на выходной вал, и 2) обеспечивает синхронизацию шестерни со скоростью выходного вала.
Когда муфта синхронизатора входит в зацепление с первой передачей, шестерня прочно соединяется с выходным валом, и теперь автомобиль находится на передаче.
Чтобы машина тронулась, вы слегка нажимаете на педаль газа (что увеличивает мощность двигателя) и медленно отпускаете педаль сцепления (что приводит к включению сцепления и воссоединению мощности между двигателем и коробкой передач).
Поскольку первая передача большая, она заставляет выходной вал вращаться медленнее, чем входной вал двигателя, но передает большую мощность остальной части трансмиссии. Это благодаря чудесам передаточных чисел .
Если вы все сделали правильно, машина начнет медленно двигаться вперед.
Как только вы заведете машину, вам захочется ехать быстрее.
Но с автомобилем на первой передаче вы не сможете ехать очень быстро, потому что передаточное число заставляет выходной вал вращаться с определенной скоростью. Если вы нажмете на педаль газа в пол на первой передаче, вы просто заставите входной вал двигателя очень быстро вращаться (и, возможно, повредить двигатель в процессе), но не увидите увеличения скорости автомобиля.
Чтобы увеличить скорость вторичного вала, нам нужно переключиться на вторую передачу. Поэтому мы нажимаем сцепление, чтобы отключить питание между двигателем и коробкой передач и переключиться на вторую передачу. Это перемещает шток переключения, который имеет вилку переключения и муфту синхронизатора, в сторону второй передачи. Втулка синхронизатора синхронизирует скорость второй передачи с выходным валом и надежно фиксирует ее на вторичном валу. Выходной вал теперь может вращаться быстрее, без бешеного вращения входного вала двигателя для производства мощности, необходимой автомобилю.
Для остальных пяти передач промывка, промывка и повторение.
Задняя передача является исключением. В отличие от других передач, при которых вы можете переключаться на более высокую передачу, не останавливая автомобиль полностью, для переключения на заднюю передачу вам нужно стоять на месте. Это связано с тем, что шестерня заднего хода не находится в постоянном зацеплении с шестерней на промежуточном валу. Чтобы вставить шестерню заднего хода в соответствующую шестерню промежуточного вала, необходимо убедиться, что промежуточный вал не движется. Чтобы убедиться, что промежуточный вал не вращается, вам нужно полностью остановить автомобиль.
Конечно, вы можете заставить движущийся вперед автомобиль включить заднюю передачу, но это не будет звучать или чувствоваться красиво, и вы можете сильно повредить трансмиссию.
Теперь, когда вы включаете передачу, вы будете знать, что происходит под капотом. Далее: автоматические коробки передач.
Теги: Автомобили
ПредыдущийСледующий
Таблица передаточных чисел | Революционная шестерня и ось
Диаграмма передаточного числа | Революционная шестерня и ось
Перейти к основному содержанию
Изменение размера шин напрямую влияет на мощность и управляемость. Приведенная ниже таблица поможет вам найти новое передаточное число, необходимое для обеспечения оптимальной производительности. Эта диаграмма основана на трансмиссии, работающей с передаточным числом 1:1 на скорости 65 миль в час с использованием механической коробки передач, что означает, что трансмиссия и раздаточная коробка передают мощность от двигателя с передаточным числом 1:1 без какой-либо повышающей передачи или снижения до того, как она достигнет дифференциал. Автоматические коробки передач будут работать с немного более высокими оборотами, а приложения с повышающей передачей будут работать с немного более низкими оборотами двигателя. | |||||||||||||||||||||
Сначала определите текущее передаточное число и диаметр шины, а затем найдите приблизительные обороты в минуту при скорости 65 миль в час, затем сопоставьте новый диаметр шины с желаемым числом оборотов в минуту, чтобы найти необходимое новое передаточное число. Передаточное отношение = (об/мин х размер шины)/(скорость (миль/ч) х 336) Пример 4,88 = (2881 х 37)/(65 х 336) | |||||||||||||||||||||
| Самая мощная, лучшая для буксировки, сниженная экономия топлива | |||||||||||||||||||||
| Daily Driver, лучшая общая производительность | |||||||||||||||||||||
| Вождение по шоссе, хорошая экономия топлива | |||||||||||||||||||||
| Передаточное число | |||||||||||||||||||||
| 2,73 | 2,94 | 3,07 | 3,21 | 3,31 | 3,42 | 3,55 | 3,73 | 3,91 | 4.
| ||||||||||||
..192
..302
..302
..302
..302
..400
..207
Приведенная ниже таблица поможет вам найти новое передаточное число, необходимое для обеспечения оптимальной производительности. Эта диаграмма основана на трансмиссии, работающей с передаточным числом 1:1 на скорости 65 миль в час с использованием механической коробки передач, что означает, что трансмиссия и раздаточная коробка передают мощность от двигателя с передаточным числом 1:1 без какой-либо повышающей передачи или снижения до того, как она достигнет дифференциал. Автоматические коробки передач будут работать с немного более высокими оборотами, а приложения с повышающей передачей будут работать с немного более низкими оборотами двигателя.