Содержание
СХЕМА ПЫЛЕСОСА
от admin
Пылесос-одно из гениальнейших изобретений. Патент на изобретение был получен в 1860 году. Он зарегистрирован на имя Дэниеля Хесса, но в действительности пылесос был создан гораздо ранее. Современные пылесосы давно укрепили свое место в нашей повседневной жизни. Они, как и другие бытовые устройства, призваны облегчить нашу жизнь. Пылесос — по своей конструкции напоминает обычный водяной насос, только качает не воду, а воздух.
Для получения движения, нужен двигатель. В пылесосе имеется встроенный высокооборотный двигатель. Число оборотов в минуту достигает до 15000! (обычно 10-12 тысяч оборотов за минуту). Мощность двигателей может доходить до 3-х киловатт. Обычно средняя мощность двигателя пылесоса должна быть порядка 2000 — 2500 ватт. Именно от мощности двигателя и числа оборотов в минуту зависит мощность и эффективность пылесоса в целом.
Регулировка режимов работы двигателя осуществляется переключателем режимов или мощным регулятором напряжения.
Пылесос имеет также встроенный фильтр, в котором накапливается вся грязь, после уборки помещения. Подробнее смотрите на структурной эл. схеме.
Для надежной работы двигателя, также имеется помехоподавляющяя система, в роли которой играют дроссели по питанию. Они предназначены для сглаживания высокочастотных сетевых помех и шумов. Затем напряжение поступает на конденсатор, который сглаживает всплески напряжения и только потом напряжение поступает на двигатель. Конденсатор также осуществляет плавный пуск двигателя пылесоса. Схемы простых подключений двигателя показаны на рисунке:
Почти любой современный пылесос должен иметь специальный резервуар, в котором помещается сетевой кабель пылесоса, длина этого кабеля как право 3-5 метров.
Более дорогие современные пылесосы могут иметь электронную систему управления, сенсорный регулятор мощности и переключатель режимов работы двигателя.
Пылесос также должен быть снабжен небольшими колесиками, для удобной эксплуатации, движения. На схеме показанны: 1 — мешок для пыли, 2 — фильтр входной, 3 — фильтр выходной.
Советы по самостоятельному ремонту пылесоса. Если пылесос не работает, нужно вначале проверить штепсельную розетку. Проверить соединительный шнур и штепсельную вилку. Место обрыва соединить и тщательно заизолировать. Проверить выключатель пылесоса. При необходимости разобрать пылесос и осмотреть выключатель. Зачистить и подогнуть контакты или установить новый выключатель. Осмотреть внимательно контактные соединения электрической схемы, особенно места паек и наличие контактов в местах соединения проводов. Проверить угольные щетки и коллектор двигателя. При необходимости — заменить щетки. Вынуть угольные щетки, растянуть их пружины и установить на старое место. Вынуть угольные щетки, намотать на стержень ватку смоченную в спирте или одеколоне и почистить внутренюю поверхность щеткодержателей.
После этого установить щетки на место. Если длина угольных щеток менее 3 мм их следует заменить. Почистить коллектор двигателя тряпкой, смоченной в спирте или одеколоне. Удалить угольную пыль между пластинами коллектора
Originally posted 2019-05-03 19:23:13. Republished by Blog Post Promoter
Ремонт пылесоса-своими руками. Электрические схемы пылесосов
Уважаемые посетители!!!
Изложенная тема отвечает на такие вопросы:
- как отремонтировать пылесос самсунг;
- как отремонтировать пылесос Lg;
- как отремонтировать пылесос томас;
- как отремонтировать пылесос зелмер
и прочие пылесосы от разных производителей.
Вне зависимости от производителей такого выпуска продукции как пылесос, отличаются они лишь своим дизайном и качеством. Конечно же, чтобы разрешить такой вопрос, необходимо знать электрическую схему соединений элементов.
Рассмотрим три электрические схемы пылесосов.
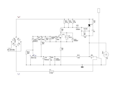
Электрическая схема пылесоса
Данную электрическую схему (рис. 1) я нашел в интернете, где пояснено, что данная схема относится именно к пылесосу.
рис. 1
Выключатель в данной схеме (рис. 1) представляет собой разъединитель на два полюса \фаза и ноль\. Два дросселя Др1 и Др2 в электрическую цепь включены последовательно, конденсатор С3 параллельно. Остальные два конденсатора подключены последовательно. Статор электродвигателя состоит из двух обмоток возбуждения. Электрическая цепь замыкается через графитовые щетки на коллекторе ротора.
Честно говоря, в своей практике, по ремонту пылесосов, таких схем я не встречал. Поэтому, мною для Вас предоставлены свои схемы, по которым мне приходилось устранять неисправности пылесосов различных моделей.
рис. 2
У себя дома я пользуюсь пылесосом DAEWOO (с мешком для сбора пыли). Конструкция пылесоса простая. Пылесос был отдан нам знакомыми, которые посчитали, что пылесос неисправен.
В конечном итоге, была проделана небольшая профилактика (смазка подшипников), пылесосу уже около пяти лет, — как он исправно работает. В схеме (рис. 2) даны следующие обозначения:
Р.О — рабочая обмотка статора,
П.О — пусковая обмотка статора,
Выкл. — кнопочный выключатель,
С.п — пусковой конденсатор.
Круг в схеме, расположенный между двумя обмотками статора — ротор электродвигателя. Конденсатор и выключатель в схеме соединены последовательно, концы двух обмоток между собой также соединены последовательно. Схема представлена как подключение асинхронного двигателя через конденсатор. Конечно-же, в пылесосах установлены коллекторные двигатели переменного тока. Поэтому, хочу сказать, что по двум электрическим схемам (рис. 2, рис. 3) дается пояснение по подключению конденсатора, двух обмоток статора, а также — как осуществляется регулировка оборотов электродвигателя пылесоса. Рассмотрим следующую схему пылесоса с регулятором оборотов электродвигателя.
Регулятор оборотов электродвигателя 220в
рис.
3
По данной схеме (рис. 3) наглядно видно, что регулировка оборотов электродвигателя пылесоса приводится при помощи регулировочного реостата (Р.Р). В современных моделях пылесосов регулировочный реостат расположен на ручке пылесоса (фото 1).
фото 1
Ремонт пылесоса своими руками
фото 2
На фотоснимке (фото 2) Вы можете заметить контактное соединение графитовых щеток с коллектором ротора электродвигателя. В процессе эксплуатации пылесоса, свойственна такая причина неисправности как износ графитовых щеток.
По электрической части можно перечислить следующие причины неисправности:
- разрыв провода шнура у основания вилки;
- разрыв провода шнура по его длине;
- неисправен выключатель;
- перегорел конденсатор \фильтр\;
- разрыв в обмотке дросселя;
- выпадание провода в контактном соединении с графитовой щеткой;
- разрыв в обмотке статора \перегорание обмотки\;
- разрыв в обмотке ротора,
и прочие неисправности.
Перечисленные причины неисправности легко устранимы, кроме такой неисправности как перемотка ротора электродвигателя и перемотка статора электродвигателя. Здесь необходимо учитывать:
- количество витков медного провода;
- сечение медного провода.
При такой неисправности проще же конечно заменить сам электродвигатель.
По части механики можно привести такой пример неисправности как неисправность подшипника, который удобней будет просто заменить на новый.
Чтобы не создавать нагрузку на сам электродвигатель, необходимо чистить комплектующие детали пылесоса (фильтр, турбощетка, мешок для сбора пыли и др. детали).
В общем, сложного здесь ничего нет. Детали пылесоса при механическом повреждении можно починить либо заменить. При замене элементов электроники, таких как к примеру конденсатор, нужно учитывать его емкость и номинальное напряжение, на которую он рассчитан. Замена выключателя пылесоса должна соответствовать значению силы тока.
Починить вилку шнура либо заменить полностью сам шнур,- тоже сложности здесь не представляет. При проведении диагностики электрической цепи пылесоса, — необходимо получить определенные знания в пользовании прибором. Знания и опыт приобретаются со временем, предыдущие описания ремонта бытовой техники в этом блоге, могут послужить Вам полезной информацией.
Ремонт пылесоса LG
фото №3
Данная тема дополнена личными фотоснимками имеющими отношение к проведению ремонта пылесоса LG, то есть ремонт пылесоса сопровождался с выполнением фотоснимков.
Итак, перед нами пылесос LG и наша задача состоит в установлении причины его неисправности. Пылесос для данного примера не функционирует, то есть нужно определить разрыв в электрической схеме соединений.
фото №4
Результатом такой проведенной диагностики было установлено, что неисправность сводится к единственной причине, — разрыву электрического соединения с переключателем мощности \фото №4\.
Переключатель мощности, он же и потенциометр, — установлен на рукоятке со шлангом для всасывания пыли.
По шлангу пылесоса проведена проводка, на одном конце шланга установлена штепсельная вилка или же другими словами — разъем для соединения с гнездом пылесоса \фото №5\.
фото №5
Все вместе это из себя представляет разъемное соединение как с соединением штепсельной вилки и розетки. На фотоснимке №6 изображен разъем, установленный на конце всасывающего шланга.
фото №6
В данном фрагменте фотоснимка №7 видны два контакта, расположенные на другом конце шланга, которые предназначенные для последовательного соединения с переключателем мощности.
фото №7
Контакты как мы видим еле заметны и для последовательного соединения с переключателем, установленном на рукоятке, — пришлось их освободить немного от пластмассы для последующего припаивания проводов.
фото №8
Фотоснимок №8 содержит следующую информацию:
Для удобства выполнения соединений провода пришлось немного нарастить — увеличить в длине. Первоначально берем два отрезка провода, концы проводов зачищаем от изоляции и затем протравливаем концы проводов паяльной кислотой.
Также протравливаются контакты расположенные на конце шланга \фото №7\. Наносим на протравленные места паяльное олово \паяльником\ и выполняем соединение проводов:
- с контактами расположенными на шланге;
- с переключателем мощности \встроенного в рукоятке шланга\.
Как Вы обратили свое внимание \фото №8\, — на провода надеты два отрезка кембрика. После соединения проводов, на место паяния устанавливаются кембрики — вместо изоленты. Кембрики имеются в продаже разных диаметров и в проведении какого либо ремонта бытовой техники — это удобный способ изоляции после выполненных соединений проводов паянием.![]()
фото №9
Для того, чтобы проверить проводку встроенную в шланге пылесоса, достаточно замкнуть разъем накоротко \фото №9\ и к контактам расположенным на другом конце шланга поочередно подсоединить пробник \фото №10\.
фото №10
С помощью пробника мы можем установить причину неисправности для отдельных участков электрической цепи, в данном примере можно определить целостность провода либо разрыв провода.
Ну вот мы и починили пылесос, поломка для приведенного примера незначительная и не требующая каких либо больших знаний в электротехнике.
Для Вас данная информация будет как бы представлять прохождение небольшого практикума. Наша тема будет постепенно развиваться, то есть будут приводиться примеры имеющие отношение к ремонту пылесосов.
На этом пока все.
пылесос%20очиститель%20контур%20диаграмма техническое описание и примечания по применению
Ренесас Электроникс Корпорейшн
Инструменты Техаса
Инструменты Техаса
Ренесас Электроникс Корпорейшн
Ренесас Электроникс Корпорейшн
Ренесас Электроникс Корпорейшн
вакуум%20очиститель%20контур%20диаграмма Листы данных Context Search
| Каталог данных | MFG и тип | ПДФ | Теги документов |
|---|---|---|---|
1997 — Клапан регулировки расхода точность Реферат: Глушитель всасывания воздуха | Оригинал | ||
2005 — Датчик впускного клапана Реферат: Аналоговый датчик давления AN4007 вакуумный гидравлический резиновый шланг Спецификация вакуумного цилиндра VALVE DRIVER AMPLIFIER MEDICAL PRESSURE die MPXV6115VC6U Датчик давления бензина с непосредственным впрыском | Оригинал | АН4007 датчик впускного клапана АН4007 аналоговый датчик давления вакуум гидравлический резиновый шланг вакуумный цилиндр УСИЛИТЕЛЬ ПРИВОДА КЛАПАНА МЕДИЦИНСКОЕ ДАВЛЕНИЕ MPXV6115VC6U Датчик давления бензин с непосредственным впрыском | |
2000 — Датчик впускного клапана Аннотация: схема датчика атмосферного давления давление в ток преобразователь аналоговый датчик давления вакуум AN4007 бензин прямой впрыск «вакуумный датчик» аналоговый манометр датчик давления датчик давления вакуумный цилиндр | Оригинал | АН4007/Д АН4007 датчик впускного клапана цепь датчика атмосферного давления преобразователь давления в ток аналоговый датчик давления вакуум АН4007 бензин с непосредственным впрыском «вакуумный датчик» аналоговый датчик избыточного давления Датчик давления вакуумный цилиндр | |
1995 — Вакуумный переключатель Резюме: нет абстрактного текста | Оригинал | ||
2008 — всасывающий насос Реферат: запайщик вакуумных трубок на 26 пакетов 1112A 35VACUSEAL | Оригинал | 635VACUSEAL 1112-а всасывающий насос вакуумная трубка 26 запайщик пакетов 1112А 35VACUSEAL | |
Ж20ДС-06-06-08 Реферат: Ж07Д Ж07ДС-06-06-06 Шумоглушитель подсоса воздуха Ж30Д ЭЖ23ДС-Ф01-Ф02-Ф02 ЭЖ25ДС-Ф02-Ф03-Ф03 Ж07Б Ж25Д ЭЖ28ДС-Ф03-Ф03-Ф03 | Оригинал | E801-А Ж20ДС-06-06-08 Ж07Д Ж07ДС-06-06-06 Глушитель всасывания воздуха Ж30Д ЭЖ23ДС-Ф01-Ф02-Ф02 ЭЖ25ДС-Ф02-Ф03-Ф03 Ж07Б Ж25Д ЭЖ28ДС-Ф03-Ф03-Ф03 | |
Цифровая схема манометра Резюме: реле вакуумного давления ZL212 ZL112-K1L-E25 ZL112 всасывающий бак над датчиком расхода как читать ZSE4-00-X105 ИНДИКАТОР РАСХОДА ВОЗДУХА | Оригинал | ЗЛ212 ЗЛ112 Схема цифрового манометра реле давления вакуума ЗЛ212 ЗЛ112-К1Л-Э25 ЗЛ112 всасывание бак над датчиком расхода как читать ЗСЭ4-00-С105 ИНДИКАТОР РАСХОДА ВОЗДУХА | |
Недоступно Резюме: нет абстрактного текста | Оригинал | 635VACUSEAL 235VACUSEAL 35VACUSEAL 1112-а | |
клапан фесто Резюме: техническое описание пневматических электромагнитных клапанов все электромагнитные клапаны festo электромагнитные клапаны электропневматические 940-070 электромагнитные катушки пневматический электромагнитный клапан festo ME 555 реле давления воздуха 6 бар | Оригинал | ||
2003 — Датчик впускного клапана Реферат: AN4007 давление прямого впрыска gdi ламповый усилитель давления в преобразователь тока «вакуумный датчик» датчик давления тормозного усилителя давления | Оригинал | АН4007 датчик впускного клапана АН4007 давление прямого впрыска gdi ламповый усилитель преобразователь давления в ток «вакуумный датчик» Датчик давления давление усилителя тормозов | |
2001 — Недоступно Резюме: нет абстрактного текста | Оригинал | ||
ЗПБ2ДЖ10-Б5 Резюме: P601020-17 ZP02UN ZP04US манометр smc zp06 Шумоглушитель всасывания воздуха ZP13B SMC ZP04US ZP50US | Оригинал | ZP06UN ZP25CS ZP50US ЗФБ101-07 ЗФБ201-07* ЗФБ301-11 ZFC101-07B ZFC201-07B* ZFC100-04B ваш010-17 ЗПБ2ДЖ10-Б5 P601020-17 ZP02UN ZP04US манометр smc зп06 Глушитель всасывания воздуха ЗП13Б SMC ZP04US | |
ЗУ05С Аннотация: всасывающее сопло zu07s | Оригинал | ЗУ05С/ЗУ05Л ЗУ07С/ЗУ07Л ЗУ05Л ЗУ05С ЗУ05С всасывание zu07s сопло потока | |
СТ ТАБ 060 Резюме: нет абстрактного текста | Оригинал | 500 В среднекв. /мин.КОЛИЧЕСТВО800/катушка СТ ТАБ 060 | |
вакуумные выключатели Реферат: Allen-Bradley 817-A Allen-Bradley контактор 100 толчковая схема в управлении двигателем высоковольтный автоматический выключатель контакторы франция | OCR-сканирование | ||
дхт170-75-1 Реферат: VJ114 VJ10-20-4A-10 ZM13H ZM131h-k5lz-e15 ZM132H VJ324M DXT170 ZM101H-K5LZ zm05 | Оригинал | 84 кПа dxt170-75-1 VJ114 VJ10-20-4A-10 ЗМ13Н ЗМ131х-к5лз-е15 ЗМ132Н VJ324M DXT170 ЗМ101Х-К5ЛЗ зм05 | |
вакуумные выключатели Реферат: вакуумный выключатель дуговой печи JEC-2300 вакуумный выключатель срок службы выключателя VJB-30P13F Вакуумная схема применения схема вакуумного выключателя VJB-20M20F | Оригинал | ||
вакуумный прерыватель Реферат: РАСПРЕДЕЛИТЕЛЬ конденсатор 104 12кВ вакуумный прерыватель ZW20 vtf31 400ка РАЗЪЕДИНИТЕЛЬ 100Н ZW10 | Оригинал | VTD3142A) 250/400/630А 50/80/125кА 20 лет вакуумный прерыватель РАСПРЕДЕЛИТЕЛЬНОЕ УСТРОЙСТВО конденсатор 104 12кВ вакуумный прерыватель ZW20 vtf31 400ка ВЫКЛЮЧАТЕЛЬ-ПРЕРЫВАТЕЛЬ 100Н ZW10 | |
2007 — смд 1Бс Реферат: транзистор smd 3bw транзистор smd G46 3bw smd smd 3bw 5W 12V матовый аргон газ для сварки BA9S lm smd smd 3bw 04 | Оригинал | ||
Недоступно Резюме: нет абстрактного текста | Оригинал | V9000K8-B] | |
Недоступно Резюме: нет абстрактного текста | Оригинал | ||
ИСЭ40А-Н01-Т-С501 Реферат: ISE40A-N01-Y-P-X531 ISE40A ZSE40A-N01-T-P аналоговый датчик давления вакуума ISE50-T2-62L ZSE50F-T2-62L «Реле давления» smc цифровое вакуумное реле давления ZSE50 | Оригинал | ЗСЭ4-Т1-25 ЗСЭ1-Т1-55 ЗСЭ1-01-19КН ИСЭ2Л-Т1-15 ЗСЭ2-Т1-15 ЗСЭ2-Т1-15С ИСЭ40А-Н01-Т-С501 ИСЭ40А-Н01-И-П-С531 ИСЭ40А ЗСЭ40А-Н01-Т-П аналоговый датчик давления вакуум ИСЭ50-Т2-62Л ЗСЭ50Ф-Т2-62Л «Переключатель давления» smc цифровое вакуумное реле давления ZSE50 | |
Схема устройства плавного пуска трехфазного двигателя, ABB Резюме: abb SOFT STARTER СХЕМА ЦЕПИ CKJ5-250 JCZ5-12 3-полюсный автоматический выключатель ABB 220 110 трансформатор ZN28-12 220 В переменного тока автоматический выключатель вакуумный выключатель контактор 1600 A | Оригинал | ЗВ8-12, ZW8-12G ZW8-12 переменный ток 50 Гц, ZW8-12схема CKJ20-800/1140 CKJ20-630/1140 Схема устройства плавного пуска трехфазного двигателя, ABB abb СХЕМА ЦЕПИ УСТРОЙСТВА ПЛАВНОГО ПУСКА CKJ5-250 JCZ5-12 3-полюсный автоматический выключатель ABB 220 110 трансформатор ЗН28-12 Автоматический выключатель 220 В переменного тока вакуумный прерыватель контактор 1600 А | |
Недоступно Резюме: нет абстрактного текста | Оригинал | ||
СТ ТАБ 060 Резюме: нет абстрактного текста | Оригинал | 500 В среднекв. /мин.КОЛИЧЕСТВО800/катушка СТ ТАБ 060 | |
Предыдущий
1
2
3
…
23
24
25
Далее
Почему срабатывает автоматический выключатель при уборке пылесосом
Сначала проверьте сработавший автоматический выключатель. Есть ли на нем кнопка «ТЕСТ» и отображаемые на ней буквы AFCI?
Если да, то у вас есть автоматический выключатель « Прерыватель цепи дугового замыкания ». Эти выключатели специально разработаны для защиты ваших цепей от электрической дуги (подробнее об этом позже).
Примечание. Если у вас обычный автоматический выключатель (не AFCI), у вас либо перегрузка цепи, либо короткое замыкание, либо изношенный автоматический выключатель. Вот полезная статья, в которой подробно описано, что делать, если у вас отключился выключатель.
Так почему же ваш выключатель AFCI срабатывает, когда вы включаете пылесос? Ну, это зависит от как часто срабатывает прерыватель:
- Если ваш пылесос время от времени срабатывает прерыватель , прерыватель, скорее всего, просто «неприятное срабатывание» поездки).

- Если ваш пылесос всегда отключает прерыватель, скорее всего, в цепи возникла электрическая дуга .
Ниже мы объясним обе ситуации более подробно. Но сначала давайте посмотрим, что такое «дуговой разряд» и какое отношение он имеет к вашему пылесосу.
Хотите, чтобы электрик проверил вашу цепь? Просто свяжитесь с нами, и мы пришлем специалиста прямо сейчас.
Что такое «дуговой разряд»?
Электрическая «дуга» возникает, когда электричество проходит через зазор между двумя проводниками, обычно двумя оголенными кусками провода.
Этот тип электрической «утечки» обычно не приводит к срабатыванию обычного автоматического выключателя, но выключатели AFCI сконструированы таким образом, чтобы срабатывать за доли секунды при первых признаках дугового разряда, чтобы предотвратить возгорание электричества.
Теперь, когда мы знаем, что такое искрение, давайте посмотрим на разницу между автоматическим выключателем AFCI, который срабатывает время от времени, и тем, который срабатывает каждый раз, когда работает пылесос.
Если ваш пылесос время от времени отключает автоматический выключатель AFCI, это может быть просто «ложным срабатыванием».
Пылесосы часто вызывают « ложное срабатывание » автоматических выключателей AFCI, потому что пылесосы производят небольшое искрение во время работы.
И , поскольку искры, по сути, представляют собой небольшие электрические дуги, они могут иногда отключать автоматический выключатель AFCI.
К другим устройствам, которые склонны к «ложным срабатываниям», относятся:
- Телевизоры с плоским экраном
- Компьютеры
- Электродрели
- Беговые дорожки
это с более новой моделью, если это возможно.
Если ваш пылесос всегда отключает прерыватель, у вас, скорее всего, проблема с электричеством.0137
- Потрепанные шнуры. Если ваши вакуумные шнуры старые, изношенные или изношенные, это может привести к возникновению опасной электрической дуги.

- Видимое искрение при включении вакуума . Пылесосы производят небольшое количество искр внутри, но они никогда не должны производить видимых искр. Если вы видите это, вам, вероятно, нужно заменить пылесос или отремонтировать его.
- Запах горелого при уборке пылесосом. Запах гари указывает на электрическую дугу, которая сжигает другие компоненты или пыль внутри вашего пылесоса. Если вы заметили это, замените пылесос или немедленно отдайте его на ремонт.
- Прерыватель AFCI, который срабатывает, когда ничего не подключено. Если прерыватель AFCI срабатывает без нагрузки, скорее всего, он неисправен и нуждается в замене. Выключатели AFCI могут быть неисправны из-за возраста, плохой проводки или неправильной установки. Это проблема, потому что это означает, что выключатель не отслеживает должным образом опасные условия искрения.
Нужен электрик из Флориды для осмотра цепи?
Если вы все еще не уверены, почему ваш пылесос отключает выключатель AFCI, мы можем вам помочь.
/мин.
/мин.
