Содержание
Подборка схем регулятора оборотов двигателя постоянного тока
Главная » Бытовая электроника » Подборка схем регулятора оборотов двигателя постоянного тока
Регулировать скорость вращения маломощного коллекторного электродвигателя можно путем подключения постоянного резистора в цепь питания. Но данный вариант создает очень низкий КПД, и к тому же отсутствует возможность осуществлять плавное изменение скорости вращения. Ниже рассмотрим четыре варианта регулятора оборотов двигателя постоянного тока лишенных этих недостатков.
Данные схемы так же можно с успехом использовать и для изменения яркости свечения 12 вольтовых ламп накаливания.
Описание 4 схем регуляторов оборотов электродвигателя
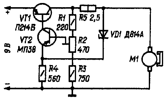
Первая схема
ШИМ регулятор оборотов двигателя. На однопереходном транзисторе VT1 (КТ117А) реализован генератор пилообразного напряжения (частота 150 Гц). Операционный усилитель DA1 (К140УД7) играет роль компаратора, создающего ШИМ, поступающий на базу транзистора VT2 (КТ817Б).
Изменение скорости вращения двигателя осуществляется с помощью переменного резистора R5, который меняет длительность импульсов. Так как, амплитуда ШИМ постоянна и равна напряжению питания электродвигателя, двигатель не остановиться даже при очень малой скорости вращения.
Вторая схема
Эта схема схожа с предыдущей, но в роли задающего генератора использован дополнительный операционный усилитель DA1 (К140УД7).
Этот ОУ работает как генератор напряжения вырабатывающий импульсы треугольной формы и имеющий частоту 500 Гц. Переменным резистором R7 выставляют частоту вращения электродвигателя.
Третья схема
Эта схема своеобразная и построена на популярном таймере NE555. Задающий генератор работает с частотой 500 Гц. Ширину импульсов, а следовательно, и частоту вращения двигателя возможно изменять в диапазоне от 2 % до 98 %.
Четвертая схема
Слабым местом во всех вышеприведенных схемах является то, что в них нет элемента стабилизации частоты вращения при увеличении или уменьшении нагрузки на валу двигателя.
Решить эту проблему можно с помощью следующей схемы:
Инвертор 12 В/ 220 В
Инвертор с чистой синусоидой, может обеспечивать питание переменно…
Подробнее
Как и большинство похожих регуляторов, схема этого регулятора имеет задающий генератор напряжения, вырабатывающий импульсы треугольной формы, частота которых составляет 2 кГц. Суть схемы — присутствие положительной обратной связи (ПОС) через элементы R12, R11, VD1, C2 и DA1.4, которая стабилизирует частоту вращения вала электродвигателя при увеличении или уменьшении нагрузки.
При налаживании схемы с определенным двигателем, сопротивлением R12 выбирают такую глубину ПОС, при которой еще не происходят автоколебания частоты вращения при изменении нагрузки.
Детали регуляторов вращения электродвигателей
В данных схемах можно использовать следующие детали: транзистор КТ817Б — КТ815, КТ805; КТ117А можно заменить на КТ117Б-Г или 2N2646; Операционный усилитель К140УД7 на К140УД6, КР544УД1, ТL071, TL081; таймер NE555 — С555, КР1006ВИ1; микросхему TL074 — TL064, TL084, LM324.
При использовании более мощной нагрузки, ключевой транзистор КТ817 можно поменять мощным полевым транзистором, например, IRF3905 или ему подобным.
Тестер транзисторов / ESR-метр / генератор
Многофункциональный прибор для проверки транзисторов, диодов, тиристоров…
Подробнее
Categories Бытовая электроника Tags Двигатель
Отправить сообщение об ошибке.
Надежная схема регулятора оборотов коллекторного двигателя без потерь мощности с обратной связью по Тахо
Для выполнения многих видов работ по обработке древесины, металла или других типов материалов требуются не высокие скорости, а хорошее тяговое усилие. Правильнее будет сказать — момент. Именно благодаря ему запланированную работу можно выполнить качественно и с минимальными потерями мощности. Для этого в качестве приводного устройства применяются моторы постоянного тока (или коллекторные), в которых выпрямление питающего напряжения осуществляется самим агрегатом.
Тогда для достижения требуемых рабочих характеристик необходима регулировка оборотов коллекторного двигателя без потери мощности.
Особенности регулирования скорости
Важно знать, что каждый двигатель при вращении потребляет не только активную, но и реактивную мощность. При этом уровень реактивной мощности будет больше, что связано с характером нагрузки. В данном случае задачей конструирования устройств регулирования скорости вращения коллекторных двигателей является уменьшение разницы между активной и реактивной мощностями. Поэтому подобные преобразователи будут довольно сложными, и самостоятельно их изготовить непросто.
Своими руками можно сконструировать лишь некоторое подобие регулятора, но говорить о сохранении мощности не стоит. Что такое мощность? С точки зрения электрических показателей, это произведение потребляемого тока, умноженное на напряжение. Результат даст некое значение, которое включает активную и реактивную составляющие. Для выделения только активной, то есть сведения потерь к нулю, необходимо изменить характер нагрузки на активную.
Такими характеристиками обладают только полупроводниковые резисторы.
Следовательно, необходимо индуктивность заменить на резистор, но это невозможно, потому что двигатель превратится во что-то иное и явно не станет приводить что-либо в движение. Задача регулирования без потерь заключается в том, чтобы сохранить момент, а не мощность: она все равно будет изменяться. Справиться с подобной задачей сможет только преобразователь, который будет управлять скоростью за счёт изменения длительности импульса открытия тиристоров или силовых транзисторов.
Выбираем устройство
Для того чтобы подобрать эффективный регулятор необходимо учитывать характеристики прибора, особенности назначения.
- Для коллекторных электродвигателей распространены векторные контроллеры, но скалярные являются надёжнее.
- Важным критерием выбора является мощность. Она должна соответствовать допустимой на используемом агрегате. А лучше превышать для безопасной работы системы.

- Напряжение должно быть в допустимых широких диапазонах.
- Основное предназначение регулятора преобразовывать частоту, поэтому данный аспект необходимо выбрать соответственно техническим требованиям.
- Ещё необходимо обратить внимание на срок службы, размеры, количество входов.
Прибор триак
Устройство симистр (триак) используется для регулирования освещением, мощностью нагревательных элементов, скоростью вращения.
Схема контроллера на симисторе содержит минимум деталей, изображенных на рисунке, где С1 – конденсатор, R1 – первый резистор, R2 – второй резистор.
С помощью преобразователя регулируется мощность методом изменения времени открытого симистора. Если он закрыт, конденсатор заряжается посредством нагрузки и резисторов. Один резистор контролирует величину тока, а второй регулирует скорость заряда.
Когда конденсатор достигает предельного порога напряжения 12в или 24в, срабатывает ключ. Симистр переходит в открытое состояние.
При переходе напряжения сети через ноль, симистр запирается, далее конденсатор даёт отрицательный заряд.
Обобщенная схема регулятора
Примером регулятора, который осуществляет принцип управления мотором без потерь мощности, можно рассмотреть тиристорный преобразователь. Это пропорционально-интегральные схемы с обратной связью, которые обеспечивают жесткое регулирование характеристик, начиная от разгона-торможения и заканчивая реверсом. Самым эффективным является импульсно-фазовое управление: частота следования импульсов отпирания синхронизируется с частотой сети. Это позволяет сохранять момент без роста потерь в реактивной составляющей. Обобщенную схему можно представить несколькими блоками:
- силовой управляемый выпрямитель;
- блок управления выпрямителем или схема импульсно-фазового регулирования;
- обратная связь по тахогенератору;
- блок регулирования тока в обмотках двигателя.
Перед тем как углубляться в более точное устройство и принцип регулирования, необходимо определиться с типом коллекторного двигателя.
От этого будет зависеть схема управления его рабочими характеристиками.
Регулятор усилия шуруповерта
Регулятор усилия представляет собой муфту, ограничивающую усилие при вращении патрона. Она выполнена в виде вращающегося пластикового барабана. Величина ее затяжки регулируется с помощью цифровой шкалы, размещенной по окружности барабана. Увеличивая величину затяжки, тем самым вы глубже ввинчиваете саморез.
Эта функция будет необходима при работе с материалом изделий различной степени твердости, поскольку при работе с мягким материалом тело самореза будет легко утапливаться в нем, слишком высокая твердость материала будет способствовать нарушению геометрии шурупа, особенно если он небольших размеров. Трещотка, как еще называют регулятор, предотвращает срезание шлицев у саморезов, а также износ насадок шуруповерта. Затягивать регулировочное кольцо следует поэтапно начиная с самого небольшого усилия. В тех шуруповертах, в которых возможно производить сверление, последняя пиктограмма на кольце будет в виде сверла.
В этой позиции достигается максимальный крутящий момент.
Разновидности коллекторных двигателей
Известно, как минимум, два типа коллекторных двигателей. К первому относятся устройства с якорем и обмоткой возбуждения на статоре. Ко второму можно отнести приспособления с якорем и постоянными магнитами. Также необходимо определиться, для каких целей требуется сконструировать регулятор:
- Если необходимо регулировать простым движением (например, вращением шлифовального камня или сверлением), то обороты потребуется изменять в пределах от какого-то минимального значения, неравному нулю, — до максимального. Примерный показатель: от 1000 до 3000 об/мин. Для этого подойдёт упрощённая схема на 1 тиристоре или на паре транзисторов.
- Если необходимо управлять скоростью от 0 до максимума, тогда придется использовать полноценные схемы преобразователей с обратной связью и жёсткими характеристиками регулирования. Обычно у мастеров-самоучек или любителей оказываются именно коллекторные двигатели с обмоткой возбуждения и тахогенератором.
Таким мотором является агрегат, используемый в любой современной стиральной машине и часто выходящий из строя. Поэтому рассмотрим принцип управления именно этим двигателем, изучив его устройство более подробно.
Конструкция мотора
Конструктивно двигатель от стиральной машины «Индезит» несложен, но при проектировании регулятора управления его скоростью необходимо учесть параметры. Моторы могут быть различными по характеристикам, из-за чего будет изменяться и управление. Также учитывается режим работы, от чего будет зависеть конструкция преобразователя. Конструктивно коллекторный мотор состоит из следующих компонентов:
- Якорь, на нем имеется обмотка, уложенная в пазы сердечника.
- Коллектор, механический выпрямитель переменного напряжения сети, посредством которого оно передается на обмотку.
- Статор с обмоткой возбуждения. Он необходим для создания постоянного магнитного поля, в котором будет вращаться якорь.
При увеличении тока в цепи двигателя, включенного по стандартной схеме, обмотка возбуждения включена последовательно с якорем.
При таком включении мы увеличиваем и магнитное поле, воздействующее на якорь, что позволяет добиться линейности характеристик. Если поле будет неизменным, то получить хорошую динамику сложнее, не говоря уже о больших потерях мощности. Такие двигатели лучше использовать на низких скоростях, так как ими удобнее управлять на малых дискретных перемещениях.
Организовав раздельное управление возбуждением и якорем, можно добиться высокой точности позиционирования вала двигателя, но схема управления тогда существенно усложнится. Поэтому подробнее рассмотрим регулятор, который позволяет изменять скорость вращения от 0 до максимальной величины, но без позиционирования. Это может пригодиться, если из двигателя от стиральной машины будет изготавливаться полноценный сверлильный станок с возможностью нарезания резьбы.
От сети
Однофазные электродвигатели переменного тока также позволяют регулировать вращение ротора.
Коллекторные машины
Такие моторы стоят на электродрелях, электролобзиках и другом инструменте.
Чтобы уменьшить или увеличить обороты, достаточно, как и в предыдущих случаях, изменять напряжение питания. Для этой цели также есть свои решения.
Конструкция подключается непосредственно к сети. Регулировочный элемент – симистор, управление которого осуществляется динистором. Симистор ставится на теплоотвод, максимальная мощность нагрузки – 600 Вт.
Если есть подходящий ЛАТР, можно все это делать при помощи его.
Двухфазный двигатель
Аппарат, имеющий две обмотки – пусковую и рабочую, по своему принципу является двухфазным. В отличие от трехфазного имеет возможность менять скорость ротора. Характеристика крутящегося магнитного поля у него не круговая, а эллиптическая, что обусловлено его устройством.
Есть две возможности контролирования числа оборотов:
- Менять амплитуду напряжения питания (Uy),
- Фазное – меняем емкость конденсатора.
Такие агрегаты широко распространены в быту и на производстве.
Обычные асинхронники
Электрические машины трехфазного тока, несмотря на простоту в эксплуатации, обладают рядом характеристик, которые нужно учитывать.
Если просто изменять питающее напряжение, будет в небольших пределах меняться момент, но не более. Чтобы в широких пределах регулировать обороты, необходимо довольно сложное оборудование, которое просто так собрать и наладить сложно и дорого.
Для этой цели промышленностью налажен выпуск частотных преобразователей, помогающих менять обороты электродвигателя в нужном диапазоне.
Асинхронник набирает обороты в согласии с выставленными на частотнике параметрами, которые можно менять в широком диапазоне. Преобразователь – самое лучшее решение для таких двигателей.
Выбор схемы
Выяснив все условия, при которых будет использоваться мотор, можно начинать изготавливать регулятор оборотов коллекторного двигателя. Начинать стоит с выбора подходящей схемы, которая обеспечит вас всеми необходимыми характеристиками и возможностями. Следует вспомнить их:
- Регулирование скорости от 0 до максимума.
- Обеспечение хорошего крутящего момента на низких скоростях.

- Плавность регулирования оборотов.
Рассматривая множество схем в интернете, можно сделать вывод о том, что мало кто занимается созданием подобных «агрегатов». Это связано со сложностью принципа управления, так как необходимо организовать регулирование многих параметров. Угол открытия тиристоров, длительность импульса управления, время разгона-торможения, скорость нарастания момента. Данными функциями занимается схема на контроллере, выполняющая сложные интегральные вычисления и преобразования. Рассмотрим одну из схем, которая пользуется популярностью у мастеров-самоучек или тех, кто просто хочет с пользой применить старый двигатель от стиральной машины.
Всем нашим критериям отвечает схема управления скоростью вращения коллекторным двигателем, собранная на специализированной микросхеме TDA 1085. Это полностью готовый драйвер для управления моторами, которые позволяют регулировать скорость от 0 до максимального значения, обеспечивая поддержание момента за счёт использования тахогенератора.
Преобразователи на электронных ключах
Тиристорные регуляторы мощности являются одними из самых распространенных, обладающие простой схемой работы.
Тиристор, работает в сети переменного тока.
Отдельным видом является стабилизатор напряжения переменного тока. Стабилизатор содержит трансформатор с многочисленными обмотками.
Схема стабилизатора постоянного тока
Зарядное устройство 24 вольт на тиристоре
Принцип действия заключаются в заряде конденсатора и запертом тиристоре, а при достижении конденсатором напряжения, тиристор посылает ток на нагрузку.
Процесс пропорциональных сигналов
Сигналы, поступающие на вход системы, образуют обратную связь. Подробнее рассмотрим с помощью микросхемы.
Микросхема TDA 1085
Микросхема TDA 1085, изображенная выше, обеспечивает управление электродвигателем 12в, 24в обратной связью без потерь мощности. Обязательным является содержание таходатчика, обеспечивающего обратную связь двигателя с платой регулирования.
Сигнал стаходатчика идёт на микросхему, которая передаёт силовым элементам задачу – добавить напряжение на мотор. При нагрузке на вал, плата прибавляет напряжение, а мощность увеличивается. Отпуская вал, напряжение уменьшается. Обороты будут постоянными, а силовой момент не изменится. Частота управляется в большом диапазоне. Такой двигатель 12, 24 вольт устанавливается в стиральные машины.
Своими руками можно сделать прибор для гриндера, токарного станка по дереву, точила, бетономешалки, соломорезки, газонокосилки, дровокола и многого другого.
Промышленные регуляторы, состоящие из контроллеров 12, 24 вольт, заливаются смолой, поэтому ремонту не подлежат. Поэтому часто изготавливается прибор 12в самостоятельно. Несложный вариант с использованием микросхемы U2008B. В регуляторе используется обратная связь по току или плавный пуск. В случае использования последнего необходимы элементы C1, R4, перемычка X1 не нужна, а при обратной связи наоборот.
При сборе регулятора правильно выбирать резистор. Так как при большом резисторе, на старте могут быть рывки, а при маленьком резисторе компенсация будет недостаточной.
Важно! При регулировке контроллера мощности нужно помнить, что все детали устройства подключены к сети переменного тока, поэтому необходимо соблюдать меры безопасности!
Регуляторы оборотов вращения однофазных и трехфазных двигателей 24, 12 вольт представляют собой функциональное и ценное устройство, как в быту, так и в промышленности.
Особенности конструкции
Микросхема оснащена всем необходимым для осуществления качественного управления двигателем в различных скоростных режимах, начиная от торможения, заканчивая разгоном и вращением с максимальной скоростью. Поэтому ее использование намного упрощает конструкцию, одновременно делая весь привод универсальным, так как можно выбирать любые обороты с неизменным моментом на валу и использовать не только в качестве привода конвейерной ленты или сверлильного станка, но и для перемещения стола.
Характеристики микросхемы можно найти на официальном сайте. Мы укажем основные особенности, которые потребуются для конструирования преобразователя. К ним можно отнести: интегрированную схему преобразования частоты в напряжение, генератор разгона, устройство плавного пуска, блок обработки сигналов Тахо, модуль ограничения тока и прочее. Как видите, схема оснащена рядом защит, которые обеспечат стабильность функционирования регулятора в разных режимах.
На рисунке ниже изображена типовая схема включения микросхемы.
Схема несложная, поэтому вполне воспроизводима своими руками. Есть некоторые особенности, к которым относятся предельные значения и способ регулирования скоростью:
- Максимальный ток в обмотках двигателя не должен превышать 10 А (при условии той комплектации, которая представлена на схеме). Если применить симистор с большим прямым током, то мощность может быть выше. Учтите, что потребуется изменить сопротивление в цепи обратной связи в меньшую сторону, а также индуктивность шунта.

- Максимальная скорость вращения достигается 3200 об/мин. Эта характеристика зависит от типа двигателя. Схема может управлять моторами до 16 тыс. об/мин.
- Время разгона до максимальной скорости достигает 1 секунды.
- Нормальный разгон обеспечивается за 10 секунд от 800 до 1300 об/мин.
- На двигателе использован 8-полюсный тахогенератор с максимальным выходным напряжением на 6000 об/мин 30 В. То есть он должен выдавать 8мВ на 1 об/мин. При 15000 об/мин на нем должно быть напряжение 12 В.
- Для управления двигателем используется симистор на 15А и предельным напряжением 600 В.
Если потребуется организовать реверс двигателя, то для этого придется дополнить схему пускателем, который будет переключать направление обмотки возбуждения. Также потребуется схема контроля нулевых оборотов, чтобы давать разрешение на реверс. На рисунке не указано.
Регулятор оборотов электродвигателя 220в
Его можно изготовить совершенно самостоятельно, но для этого нужно будет изучить все возможные технические особенности прибора.
По конструкции можно выделить сразу несколько разновидностей главных деталей. А именно:
- Сам электродвигатель.
- Микроконтроллерная система управления блока преобразования.
- Привод и механические детали, которые связаны с работой системы.
Перед самым началом запуска устройства, после подачи определённого напряжения на обмотки, начинается процесс вращения двигателя с максимальным показателем мощности. Именно такая особенность и будет отличать асинхронные устройства от остальных видов. Ко всему прочему происходит прибавление нагрузки от механизмов, которые приводят прибор в движение. В конечном счёте на начальном этапе работы устройства мощность, а также потребляемый ток лишь возрастают до максимальной отметки.
В это время происходит процесс выделения наибольшего количества тепла. Происходит перегрев в обмотках, а также в проводах. Использование частичного преобразования поможет не допустить этого. Если произвести установку плавного пуска, то до максимальной отметки скорости (которая также может регулироваться оборудованием и может быть не 1500 оборотов за минуту, а всего лишь 1000) двигатель начнёт разгоняться не в первый момент работы, а на протяжении последующих 10 секунд (при этом на каждую секунду устройство будет прибавлять по 100−150 оборотов).
В это время процесс нагрузки на все механизмы и провода начинает уменьшаться в несколько раз.
Как сделать регулятор своими руками
Можно совершенно самостоятельно создать регулятор оборотов электродвигателя около 12 В. Для этого стоит использовать переключатель сразу нескольких положений, а также специальный проволочный резистор. При помощи последнего происходит изменение уровня напряжения питания (а вместе с этим и показателя частоты вращения). Такие же системы можно применять и для совершения асинхронных движений, но они будут менее эффективными.
Ещё много лет назад широко использовались механические регуляторы — они были построены на основе шестеренчатых приводов или же их вариаторов. Но такие устройства считались не очень надёжными. Электронные средства показывали себя в несколько раз лучше, так как они были не такими большими и позволяли совершать настройку более тонкого привода.
Для того чтобы создать регулятор вращения электродвигателя, стоит использовать сразу несколько устройств, которые можно либо купить в любом строительном магазине, либо снять со старых инвенторных устройств.
Чтобы совершить процесс регулировки, стоит включить специальную схему переменного резистора. С его помощью происходит процесс изменения амплитуды входящего на резистор сигнала.
Внедрение системы управления
Чтобы значительно улучшить характеристику даже самого простого оборудования, стоит в схему регулятора оборотов двигателя подключить микроконтроллерное управление. Для этого стоит выбрать тот процессор, в котором есть подходящее количество входов и выходов соответственно: для совершения подключения датчиков, кнопок, а также специальных электронных ключей.
Для осуществления экспериментов стоит использовать особенный микроконтроллер AtMega 128 — это наиболее простой в применении и широко используемый контроллер. В свободном использовании можно найти большое число схем с его применением. Чтобы устройство совершало правильную работу, в него стоит записать определённый алгоритм действий — отклики на определённые движения. К примеру, при достижении температуры в 60 градусов Цельсия (замер будет отмечаться на графике самого устройства), должно произойти автоматическое отключение работы устройства.
Принцип управления
При задании скорости вращения вала двигателя резистором в цепи вывода 5 на выходе формируется последовательность импульсов для отпирания симистора на определенную величину угла. Интенсивность оборотов отслеживается по тахогенератору, что происходит в цифровом формате. Драйвер преобразует полученные импульсы в аналоговое напряжение, из-за чего скорость вала стабилизируется на едином значении, независимо от нагрузки. Если напряжение с тахогенератора изменится, то внутренний регулятор увеличит уровень выходного сигнала управления симистора, что приведёт к повышению скорости.
Микросхема может управлять двумя линейными ускорениями, позволяющими добиваться требуемой от двигателя динамики. Одно из них устанавливается по Ramp 6 вывод схемы. Данный регулятор используется самими производителями стиральных машин, поэтому он обладает всеми преимуществами для того, чтобы быть использованным в бытовых целях. Это обеспечивается благодаря наличию следующих блоков:
- Стабилизатор напряжения для обеспечения нормальной работы схемы управления.
Он реализован по выводам 9, 10. - Схема контроля скорости вращения. Реализована по выводам МС 4, 11, 12. При необходимости регулятор можно перевести на аналоговый датчик, тогда выводы 8 и 12 объединяются.
- Блок пусковых импульсов. Он реализован по выводам 1, 2, 13, 14, 15. Выполняет регулировку длительности импульсов управления, задержку, формирования их из постоянного напряжения и калибровку.
- Устройство генерации напряжения пилообразной формы. Выводы 5, 6 и 7. Он используется для регулирования скорости согласно заданному значению.
- Схема усилителя управления. Вывод 16. Позволяет отрегулировать разницу между заданной и фактической скоростью.
- Устройство ограничения тока по выводу 3. При повышении напряжения на нем происходит уменьшение угла отпирания симистора.
Использование подобной схемы обеспечивает полноценное управление коллекторным мотором в любых режимах. Благодаря принудительному регулированию ускорения можно добиваться необходимой скорости разгона до заданной частоты вращения.
Такой регулятор можно применять для всех современных двигателей от стиралок, используемых в иных целях.
Увеличение мощности регулятора
В испытательном варианте был применен симистор BT138/800 с максимальным током 12 А, что дает возможность управления нагрузкой более 2 кВт. Если необходимо управление ещё большими токами нагрузки — советуем тиристор установить за пределами платы на большом радиаторе. Также следует помнить о правильном выборе предохранителя FUSE в зависимости от нагрузки.
Кроме управления оборотами электромоторов, можно без каких-либо переделок использовать схему для регулировки яркости ламп.
- Вариант более доступной для сборки схемы, без дефицитных деталей, смотрите тут.
RPM Control Co. – Ваш специалист по электронному управлению
Продукты
Типы кранов
Грузовики Hydrovac
Pumpmer Trucks
Каменные распределители
Утилитовые грузовики
Сбор отходов
Беспродуктивные продукты
Products
Типы
Гидроверовые грузовики
POMPME
ГРУЗОВЫЕ ГРУЗОВЫЕ МАШИНЫ
СБОР МУСОРОВ
БЕСПРОВОДНЫЕ ИЗДЕЛИЯ
******МОЖЕТ ЗАПУСК ОБ/МИН — НОВЫЙ ПРОДУКТ******
Обеспечьте возможность запуска двигателя вашего грузовика при низких температурах или в течение длительного периода простоя.
RCS позволит вашему двигателю поддерживать надлежащую температуру запуска, независимо от того, какая температура может быть снаружи, когда вы оставляете его без присмотра. RCS будет контролировать температуру моторного масла и охлаждающей жидкости, не позволяя двигателю достичь состояния, при котором он не сможет перезапуститься. Он также будет контролировать напряжение аккумулятора, чтобы поддерживать его на надлежащем уровне заряда. Если во время работы RCS двигатель указал, что ему требуется регенерация, программное обеспечение выполнит необходимую регенерацию, предотвращая время простоя из-за каких-либо проблем с сажевым фильтром. Его легко установить, в комплекте идут жгуты Plug and Play. Он будет работать на любом J1939, который использует J1939 для связи.
CAN Start можно установить на большинство дизельных двигателей с электронным управлением. Свяжитесь с нами для получения подробной информации.
ПРАЙС-ЦЕНА $2 970,00 — продается в виде комплекта (модуль RCS и жгуты).
Цены уточняйте у дилера
ОБЗОР RCS 360°
КОНТРОЛЛЕР ОБОРОТОВ ДВИГАТЕЛЯ — ESC LITE
Представляем наш новейший способ управления оборотами двигателя на двигателе J1939. Он имеет возможность управлять 3 различными наборами оборотов в минуту и переменным числом оборотов в минуту (увеличение/уменьшение). Программирование может быть выполнено с помощью любого устройства WIFI с веб-браузером, поэтому никакого специального программного обеспечения или программатора не требуется. Он будет подключаться к вашим автомобилям J1939 разъем связи. У нас есть жгуты Plug & Play для этого соединения. Этот продукт прост в установке, соединения выполняются с помощью клемм винтового типа. ESC Lite компактен и имеет размеры 4″ X 2,5″ X 1,5″.
ПРАЙС-ЦЕНА $700
ESC LITE ОБЗОР 360°
КОНТРОЛЛЕР ВЫБОРА ПИТАНИЯ
Это недавно разработанный продукт, который позаботится о ваших потребностях в питании переключателя с ключом и батареи при установке вашего продукта (ов).
Подайте питание от батареи и заземлите модуль Power Choice, и он будет преобразовывать питание от батареи в питание переключателя с помощью реле на 80 ампер. Power Choice имеет 5 различных выходных мощностей с предохранителями, каждый из которых может быть защищен предохранителем до 15 ампер, максимальная общая мощность для 5 линий составляет 50 ампер. Также доступны 6 выходов заземления батареи. Эти 5 контактов питания и 6 контактов заземления выходят на 12-контактный разъем Deutsch. Питание от батареи и заземляющие соединения могут работать с проводом калибра до 8, чтобы обеспечить подачу 50 ампер. Размеры 5,5″ х 3,5″ х 2,25
ПРАЙС-ЦЕНА $198
ВЫБОР МОЩНОСТИ ОБЗОР 360°
ОПТИМАЙЗЕР АВТОРЕГЕНЕРАЦИИ — ЗАМЕНА AFR
Современные новые выхлопные системы DPF
дороговат в эксплуатации и обслуживании. Авто
Regen Optimizer снижает потребность в
очистки, продлевает срок службы DPF и устраняет
регенерирует и позволяет увеличить время простоя
без подключения вашей системы.
ARO Regen Optimizer регулирует ваши обороты в минуту до
поддерживать максимальную скорость сгорания для вашей системы DPF, когда она не находится под нагрузкой, уменьшая накопление влаги и сажи во время длительных периодов простоя. Автоматическое инициирование ранней регенерации сжигает сажу до того, как она может накопиться, устраняя накопление сажи до того, как она станет проблемой, помогает вам избежать дорогостоящих затрат на очистку и замену DPF. Гарантия на двигатель не аннулируется, система ARO оптимизирует систему регенерации OEM, не влияя на заводские настройки или заводское программирование. ARO будет работать, когда вы находитесь в режиме PTO.
ТРЕБОВАНИЯ К СИСТЕМЕ: двигатели 2010 года или новее, оборудованные DEF, которые обмениваются данными через шину J1939.
Auto Regen Optimizer будет работать на большинстве автомобилей, чтобы узнать подробности.
ПРАЙС-ЦЕНА $2,200
ОБЗОР 360°
МОДУЛЬ УПРАВЛЕНИЯ ВЕНТИЛЯТОРОМ ХОЛОДИЛЬНИКА
CFC101 — очень надежный продукт, который будет управлять вентиляторами вашего гидравлического охладителя.
Имеется два реле на 80 А, по одному на каждый выход, которые защищены автоматическим выключателем на 30 А. Печатная плата была создана для того, чтобы выдерживать высокие токи, необходимые для привода вентиляторов кулера. Боковые световые индикаторы дадут вам знать, когда вентилятор включен, с дополнительными выходами для внешних световых индикаторов, которые можно установить в удаленном месте. CFC можно активировать с помощью положительного или заземленного входа. Этот продукт имеет размеры 4″X4″X2″ (10,16X10,16X5,08 мм)
ПРАЙС-ЦЕНА $460
УПРАВЛЕНИЕ ВЕНТИЛЯТОРОМ ХОЛОДИЛЬНИКА ОБЗОР НА 360°
EDRJ100 -J1939 БЛОК УПРАВЛЕНИЯ ДВИГАТЕЛЕМ
EDRJ100 — отличный продукт для дистанционного управления двигателем. Он поставляется с тремя заданными скоростями и переменной скоростью вращения. Он также будет управлять дистанционным запуском и остановкой двигателя. Доступны блокировка и ограничение дроссельной заслонки кабины.
Мы также включили защиту от превышения скорости ВОМ. Параметры можно запрограммировать с помощью нашего программного обеспечения и нашего комплекта коммуникационного адаптера. Некоторое программирование может быть выполнено внутри. Он совместим с большинством двигателей. Простота установки.
ПРАЙС-ЦЕНА $990
EDRJ100 ВИД 360°
EDRJ200 -J1939 БЛОК УПРАВЛЕНИЯ ДВИГАТЕЛЕМ
Основная особенность серии EDRJ200 заключается в том, что она будет работать с переменным аналоговым сигналом от ручного или ножного дросселя для управления оборотами двигателя. Он также будет управлять дистанционным запуском и остановкой двигателя. Доступны блокировка и ограничение дроссельной заслонки кабины. Мы также включили защиту от превышения скорости ВОМ. Параметры можно запрограммировать с помощью нашего программного обеспечения и нашего комплекта коммуникационного адаптера. Некоторое программирование может быть выполнено внутри. Он совместим с большинством двигателей.
Простота установки.
ПРАЙС-ЦЕНА $1,104
EDRJ200 ОБЗОР 360°
ГРУППА УПРАВЛЕНИЯ ОБОРОТАМИ
Facebook-f
Твиттер
Google-плюс-g
Инстаграм
Регуляторы дизельных генераторов
Регуляторы дизельных генераторов иногда называют регуляторами скорости дизельного двигателя. Дизельный двигатель должен поддерживать заданную скорость, чтобы поддерживать выходные характеристики генератора. Если частота вращения двигателя неправильная, генератор не будет поддерживать требуемые выходные характеристики.
В этой статье будут рассмотрены различные типы регуляторов, устанавливаемых на дизель-генераторные установки.
Регуляторы можно разделить на две основные группы:
• Механическое/электрическое управление — в старых генераторных установках используются эти системы управления. Топливная система управляется механическим регулятором.
• Электронное управление. В новых генераторных установках используется электронная система управления. Эта система взаимодействует и управляет функциями управления двигателем и генератором, обеспечивая постоянный и надежный источник питания.
Механическое/электрическое управление
Механические/электрические системы управления были первыми системами управления, представленными производителями генераторов. Это сопряженное механическое управление двигателем функционирует с потребностями электрической нагрузки генератора. Доступно множество систем управления генераторами, все они работают по одним и тем же принципам проектирования. Ниже представлена система управления Woodward:
• Регулятор Woodward — скорость двигателя механически регулируется центробежным регулятором. Регулятор получает аналоговые входные сигналы от контроллера.
• Датчик скорости – магнитный датчик, передающий информацию на контроллер Woodward.
• Контроллер Woodward 2301A — получает сигналы от датчика скорости и передает сигналы регулятору и внешним распределительным щитам, поставляемым заказчиком.
Рис. 1. Система управления Woodward
Эта система управления считается аналоговой. Системные настройки выполняются с помощью регулировочных винтов, повернутых в определенном направлении для выполнения требуемой настройки. Эта система предлагает управление несколькими генераторами. Генератор (генераторы) подает питание на систему управления распределительным щитом.
Установка дополнительного оборудования может обеспечить удаленную связь и работу системы управления аварийным питанием.
Электронное управление
Разработка и создание генераторов развивались с появлением цифровых технологий. Чтобы проиллюстрировать интерфейс между двигателем и управлением интерфейсом генератора (ов), этот раздел разделен на следующие области:
• Аналоговый и цифровой сигнал — основная концепция, используемая при представлении генераторной установки, двигатель которой оснащен двигателем ECM ( Электронный модуль управления), но не имеет внутренней системы управления.
• ECM — определение интерфейса между функциями ECM и двигателя для генераторных установок, не оснащенных расширенными средствами управления генератором.
• Элементы управления интерфейсом двигателя и генератора — представляет интегрированный программный пакет для управления двигателем и генератором.
Аналоговый и цифровой сигнал
Важно понимать разницу между аналоговыми и цифровыми сигналами (рис. 2) при обновлении старой аналоговой конфигурации до более новой цифровой конфигурации управления:
• Аналоговый сигнал — сигнал определяется как синусоида. Этот сигнал можно измерить и контролировать через полный цикл высоких и низких пиков. Специальные регулировочные винты позволяют выполнять индивидуальную настройку системы.
• Цифровой сигнал — сигнал определяется как прямоугольная волна. Входы и выходы контроллера находятся в двух состояниях:
- ВЫКЛ – от 0 до 2,5 В постоянного тока
- ВКЛ – от 2,6 до 5,0 В постоянного тока
Если требования объекта диктуют необходимость сопряжения аналоговых сигналов с цифровыми сигналами.
Инвертор может быть установлен для преобразования цифрового сигнала в аналоговый сигнал. Преобразователь может быть установлен для преобразования аналогового сигнала в цифровой сигнал
Рисунок 2. Аналоговые и цифровые сигналы
ECM
Этот пример иллюстрирует интерфейс между компонентами генераторной установки, которая имеет расширенные средства управления двигателем, но опирается на внешнюю связь с внешней панелью управления (рис. 3). Пример нижеприведенного потока был разработан с использованием информации из схемы промышленных соединений Cummins QSK45/60. Определение компонента ниже:
• ECM — получает входные сигналы и передает выходные сигналы двигателю. Получает входные сигналы от панели управления.
• Двигатель – первичный двигатель генератора. Принимает входные сигналы и передает выходные сигналы в ECM.
• Панель управления – получает входные сигналы от генератора и передает выходные сигналы в ECM.
ECM двигателя является сердцем системы управления двигателем. Он имеет возможность завершить информационный цикл между двигателем, генератором и панелью управления. Цифровые и аналоговые данные, передаваемые между двигателем, ECM и панелью управления, являются входными или выходными. Ниже приведены некоторые примеры:
• Передача данных от двигателя в ECM — датчик частоты вращения коленчатого вала, температуры и охлаждающей жидкости. Топливный насос, распределительная рейка и давление в топливной рампе.
• Передача ECM в двигатель — запуск двигателя, отключение подачи топлива, приводы топливной и распределительной рампы и муфта вентилятора.
• Передача генератора на панель управления — генератор подает напряжение на панель управления для распределения.
• Передача данных с панели управления на ECM — на панели управления находятся компоненты, поставляемые заказчиком.
Сигналы передаются в ECM для регулировки дроссельной заслонки для поддержания требуемой скорости.
Связь между компонентами системы во время сбоя питания для этой системы:
1. Сигнал запуска, отправленный с панели управления (через автоматический переключатель) через ECM на двигатель.
2. Двигатель запускается. ECM контролирует работу двигателя и регулирует подачу топлива для достижения заданной частоты вращения двигателя. ECM может отключить двигатель во время критических отказов двигателя.
3. Генератор подает напряжение на панель управления для распределения. Многие панели управления имеют возможность отслеживать статистику работы генератора.
4. Основное питание восстановлено. Панель управления передает сигнал остановки двигателя в ECM. ECM передает сигнал остановки двигателю. Рис. 3. Усовершенствованный двигатель без элементов управления генератором
Были представлены новые модели генераторов с полным аппаратным обеспечением для мониторинга и управления и вспомогательным программным обеспечением (рис. 4). Добавлены модули для распараллеливания.
Такое расположение может быть в резервной конфигурации для критически важных источников аварийного питания. Если один генератор вышел из строя, нагрузка снижается, а другой продолжает поддерживать нагрузку.
В приведенном ниже примере используются два генератора с питанием от генераторов Cummins QSK45. Используемая система управления — PCC 3200. Отдельные модули блока используются для:
• Топливо (разъем 02) — связь с входными и выходными компонентами топливной системы двигателя.
• Base (разъемы 05 и 06) — связывает входные и выходные компоненты базовой функции ядра.
• Генератор (разъем 01) — передает входные и выходные сигналы генератору.
• Параллельный (разъем 04) — позволяет параллельное подключение нескольких генераторов.
• TB6 — сетевая карта. Позволяет сетевые возможности для каждого генератора в сети.
Последовательность событий при сбое питания проводится в соответствии с основными понятиями в вышеупомянутом разделе ECM. Отличия:
• Все аппаратное и программное обеспечение генератора содержится в одной операционной системе.

Таким мотором является агрегат, используемый в любой современной стиральной машине и часто выходящий из строя. Поэтому рассмотрим принцип управления именно этим двигателем, изучив его устройство более подробно.

Он реализован по выводам 9, 10.