Содержание
Центрифугирование: как определить ускорение (число g) в зависимости от скорости вращения и диаметра ротора
Центрифугирование – способ разделения неоднородных, дисперсных жидких систем на фракции по плотности под действием центробежных сил. Центрифугирование осуществляют в центрифугах, принцип работы которых основан на создании центробежной силы, увеличивающей скорость разделения компонентов смеси по сравнению со скоростью их разделения только под влиянием силы тяжести. Разделение веществ с помощью центрифугирования основано на разном поведении частиц в центробежном поле. В центробежном поле частицы, имеющие разную плотность, форму или размеры, осаждаются с разной скоростью.
Скорость осаждения, или седиментации, зависит от центробежного ускорения (g), прямо пропорционального угловой скорости ротора (w, рад/с) и расстоянию между частицей и осью вращения (r, см): g = v2x r.
Поскольку один оборот ротора составляет 2π радиан, то угловую скорость можно записать так: v = p x n/60, где n – скорость в оборотах в минуту, π — константа, выражающая отношение длины окружности к длине её диаметра. Угловая скорость – характеристика скорости вращения тела, измеряется обычно в радианах в секунду, полный оборот (360°) составляет 2π радиан.
Центробежное ускорение тогда будет равно: g =p2x r x n2/900.
Центробежное ускорение обычно выражается в единицах g (ускорение свободного падения, равное 980 м/с2) и называется относительным центробежным ускорением (ОЦУ), т.
е. ОЦУ=g/980 или ОЦУ = 1,11 x 10-5 x r x n2 .
Относительное ускорение центрифуги (rcf) задается, как кратное от ускорения свободного падения (g). Оно является безразмерной величиной и служит для сравнения производительности разделения и осаждения. Относительное ускорение центрифуги (rcf) зависит от частоты вращения и радиуса центрифугирования.
Существует номограмма, выражающая зависимость относительного ускорения центрифуги (rcf) от скорости вращения ротора (n) и радиуса (r) – среднего радиуса вращения столбика жидкости в центрифужной пробирке (т.е. расстояния от оси вращения до середины столбика жидкости). Радиус измеряется (см) от оси вращения ротора до середины столбика жидкости в пробирке, когда держатель находится в положении центрифугирования.
Номограмма для определения относительного ускорения центрифуги (rcf) в зависимости от скорости вращения и диаметра ротора
r – радиус ротора, см
n – скорость вращения ротора, оборотов в минуту
rcf (relative centrifuge force) – относительное ускорение центрифуги
Радиус центрифугирования rmax– это расстояние от оси вращения ротора до дна гнезда ротора.
Для определения ускорения с помощью линейки совмещаем значения радиуса и числа оборотов на и на шкале rcf определяем его величину.
Пример: на шкале А отмечаем значение rрадиуса для ротора – 7,2 см, на шкале С отмечаем значение скорости ротора –14,000 об/мин, соединяем эти две точки. Точка пересечения образованного отрезка со шкалой В показывает значение ускорения для данного ротора. В данном случае ускорение равно 15’000.
Центрифугирование: как определить относительное центробежное ускорение (RCF) от скорости вращения и диаметра ротора
Главная страница
Пресс-центр
Центрифугирование: определение относительного центробежного ускорения (RCF) в зависимости от диаметра ротора и скорости вращения
Центрифугирование — это метод, используемый для разделения неоднородных, дисперсных систем на фракции.
Этот метод позволяет разделить вещества по плотности, путем воздействия на смесь центробежной силой. Метод осуществляется с использованием специализированного оборудования — лабораторных центрифуг.
Важнейшей частью центрифуги является ротор, который вращается двигателем. Благодаря мощному двигателю создается центробежная сила. Чем выше скорость, тем меньше времени будет затрачено на разделение компонентов смеси.
Принцип центрифугирования основывается на том, что частицы различной плотности и размера перемещаются по направлению от центра к периферии. При этом они вытесняют компоненты с более низкой плотностью, которые, в свою очередь, перемещаются к центру.
Центростремительное ускорение объекта, находящегося внутри центрифуги и подвергающегося воздействию центростремительной силы, зависит от расстояния между объектом и осью вращения, а также от угловой скорости. Оно увеличивается линейно, как функция расстояния относительно оси вращения, и квадратично, как функция угловой скорости.
Чем больше радиус в камере ротора, чем выше скорость, тем выше центростремительное ускорение. Но и силы, воздействующие на ротор, также увеличиваются.
Центробежное ускорение, как физическая величина, имеет выражение в единицах ускорения свободного падения — это установленное число, которое равняется 980 м/с2. Эти величины нужны для того, чтобы определить относительное центробежное ускорение.
Относительное центробежное ускорение (RCF) — это физическая величина, которая даёт возможность сопоставить различные роторы в зависимости от скорости их вращения и радиуса. Формула для расчёта RCF:
RCF = 11,18 × 10-6 × r × n2,
где r — радиус (см), n — скорость вращения (об/мин), RCF — безразмерная величина.
Рис. 1 Минимальный и максимальный радиусы бакетного ротора
Для определения RCF ротора необходимо знать максимальную скорость и максимальное расстояние от центра вращения до дна пробирки или бакета (см.
рисунки ниже).
Рис.2 Минимальный и максимальный радиусы углового ротора
Если даны два значения, то третье значение определяется посредством решения этого уравнения. При последующем изменении скорости или радиуса вращения относительная центробежная сила будет автоматически пересчитана. Соответственно, при изменении относительной центробежной силы будет пересчитана скорость вращения с учетом заданного радиуса.
На номограмме зависимости RCF от скорости вращения и от радиуса ротора отображаются взаимозависимые отношения между скоростью, радиусом и относительной центробежной силой.
Рис. 3 Номограмма зависимости RCF от скорости вращения и радиуса ротора
Вернуться в раздел
12.07.2023
Преимущества Глютоматик перед ручным методом отмывания клейковины
19.
06.2023
Гелиевые течеискатели в наличии на складе!
14.06.2023
В перистальтических насосах Lead Fluid теперь доступен русский язык интерфейса!
08.06.2023
«МИЛЛАБ» стал официальным представителем компании Xi’an Tianlong Science and Technology Co., Ltd (КНР)
05.06.2023
«МИЛЛАБ» стал официальным представителем компании Mether Biomedical (КНР)
05.06.2023
Реологические свойства муки и теста на приборах Bastak
Абсограф 500 (фаринограф), Резистограф 500 (экстенсограф).
12.05.2023
Питательные среды Hopebio с коротким сроком поставки
10.04.2023
Цель и преимущества определения числа падения
Ключевой критерий для оценки качества зерна и распределения собранного зерна по классам.
31.03.2023
Жидкостные хроматографы высокого давления
29.03.2023
Приглашаем Вас на выставку Аналитика Экспо 2023
24.03.2023
Стеклянная посуда по ГОСТ в наличии на складе
10.03.2023
Актуальность CHNS-O анализа в различных сферах применения
Определения углерода, водорода, азота, серы и кислорода актуально в различных отраслях.
22.02.2023
Чашки Петри для автоматического разлива от Gosselin в наличии на складе
Широкий выбор в наличии.
17.02.2023
Лабораторные пипетки — виды, особенности и маркировка
Лабораторная пипетка — незаменимый инструмент для измерения объема жидкости.
26.
01.2023
Оборудование BINDER на складе в Москве
Предложение ограничено!
23.01.2023
МИЛЛАБ – лучший партнер компании INNOVA в России
В 2022 году компания «МИЛЛАБ» заключила договор с производителем высокотехнологичных систем очистки воды.
23.01.2023
VACUUBRAND скорое поступление на склад
Имеется в наличии на складе в Москве и ожидается скорое поступление вакуумного оборудования.
21.12.2022
Отчет о выставке Pharmtech&Ingredients
МИЛЛАБ познакомил с новыми партнерами лабораторного оборудования и расходных материалов, а также были представлены традиционные партнеры.
18.11.2022
Лабораторные и пилотные хроматографы для очистки биомолекул
Представляем новую линейку препаративных хроматографов.
19.10.2022
Приборы для измерения вакуума — где используются, виды и назначение оборудования
Измерение давления в разреженной среде необходимо во многих сферах — промышленность, исследования и разработки, навигация.
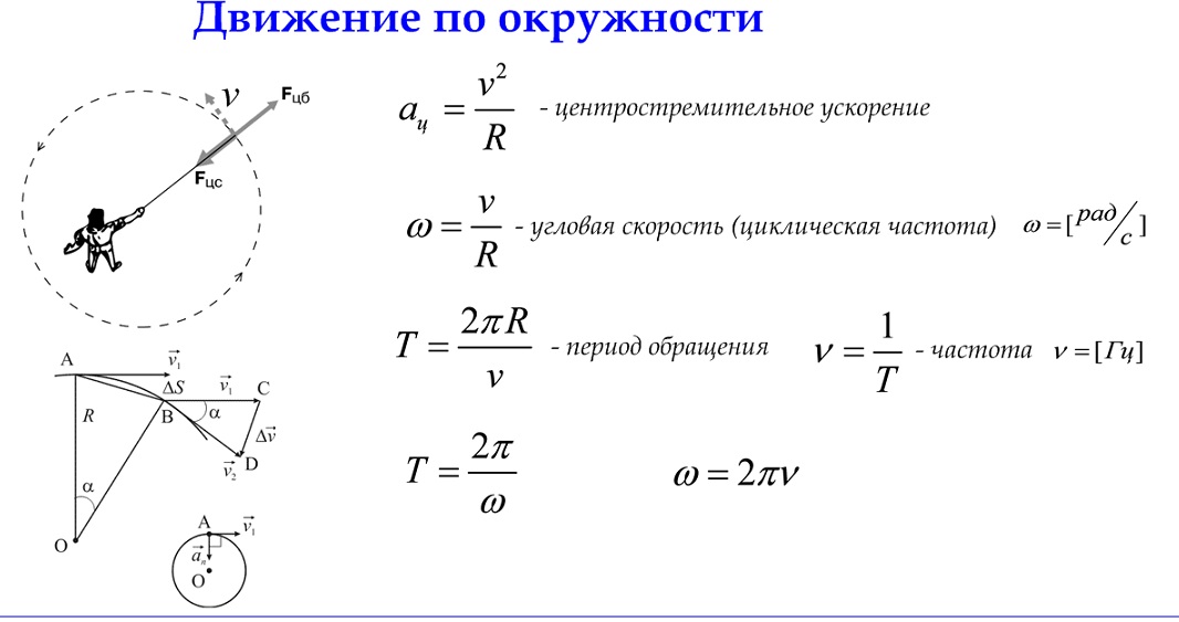
Центростремительная и центробежная сила ускорения
Engineering ToolBox — Ресурсы, инструменты и базовая информация для проектирования и проектирования технических приложений!
Силы, вызванные круговым движением и центростремительным/центробежным ускорением.
Рекламные ссылки
Центростремительная и Центробежная силы представляют собой пару сил действия и противодействия, связанную с круговым движением.
Центростремительное ускорение
Скорость — это вектор, указывающий, насколько быстро (или медленно) преодолевается расстояние и направление движения. Так как вектор скорости (направление) тела изменяется при движении по окружности — возникает ускорение.
Это ускорение называется центростремительным ускорением и может быть выражено как
a c = v 2 / r
= 9002 9 ω 2 r
= (2 π n об/с ) 2 r
= (2 π n об/мин / 60) 2 r
= (π n об/мин 900 22 / 30) 2 r (1)
где
a c = центростремительное ускорение (м/ s 2 , фут/с 2 )
v = тангенциальная скорость (м/с, фут/с)
r = радиус окружности (м, ft)
ω = угловая скорость (рад/с)
n об/с = оборот с в секунду (об/с, 1/с)
n об/мин = число оборотов в минуту (об/мин, 1/мин)
Центростремительная сила 900 13
В соответствии со вторым законом Ньютона центростремительная сила может быть выражена как 4 / r
= m ω 2 r
= m (2 π n s ) 2 r
= m 900 20 (2 π n об/мин / 60) 2 r
= м (π n об/мин / 30) 2 r (2)
, где
F c = центростремительная сила (Н, фунты f )
m = масса (кг, порций )
9012 0
Согласно третьему закону Ньютона центростремительная сила, действующая на объект, имеет центробежную силу той же величины, действующую в противоположном направлении.
Пример – центростремительное ускорение и сила, действующая на автомобиль при движении по кривой
- Поворот на вираж
Метрические единицы
Автомобиль массой 1000 кг проезжает кривую радиусом 200 м со скоростью 50 км/ч . Центростремительное ускорение можно рассчитать как
a c = ((50 км/ч) (1000 м/км) (1/3600 ч/с)) 2 / (200 м)
= 0 0,965 м/с 2
= 0,1 g
где
1 g = ускорение свободного падения (9,81 м/с 9002 3 2 )
Центростремительную силу можно рассчитать как
F c = (1000 кг) ( 0,965 м/с 2 ) 900 03
= 965 Н
= 0,97 кН
Связанная с силой тяжести — вес:
F 9002 1 г = (1000 кг) (9,81 м/с 2 )
= 9810 Н
= 9,8 кН
- сила тяги автомобиля
Имперские единицы
Автомобиль с весом (силой тяжести) 3000 фунтов движется по кривой радиусом 100 футов со скоростью 15 миль/ч .
Массу автомобиля можно рассчитать как
м = (3000 фунтов) / (32 фута/с 2 )
= 94 пули
9 0002 Центростремительное ускорение можно рассчитать как
a c = ((15 миль/ч)(5280 фут/миля) / (3600 с/ч)) 2 / (100 футов)
= 4,84 фута/с 2
Центростремительную силу можно рассчитать как
90 020 F c = (94 порции) (4,84 фут/с 2 )
= 455 фунтов f
Центростремительный (центробежный) калькулятор — скорость
Этот калькулятор можно использовать, если известна скорость объекта — например, автомобиля на повороте.
m — масса объекта (кг)
v — скорость объекта (м/с)
r — радиус кривой (м)
Центростремительная (Центр ifugal) Сила — об/мин
Уравнение (2) можно изменить, чтобы выразить центростремительную или центробежную силу как функцию числа оборотов в минуту — об/мин — как
F c = 0,01097 м r n об/мин 2 (3)
где
n об/мин = число оборотов в минуту (об/мин)
Центростремительный (центробежный) калькулятор — об/мин Этот калькулятор можно использовать, если известна скорость вращения объекта — например, токарная чаша на токарном станке.

m — масса (кг)
n об/мин — число оборотов в минуту (об/мин)
r — радиус (м)
- Преобразователь единиц измерения ускорения
Центробежная сила
Сила — это абстракция, представляющая взаимодействие между объектами в виде толчка и притяжения. Третий закон Ньютона гласит, что
- для каждой действующей силы существует равная и противоположно направленная сила противодействия
Следовательно, должна существовать равная и противоположно направленная сила противодействия центростремительной силе — Центробежная сила.
Рекламные ссылки
Похожие темы
Динамика
Движение — скорость и ускорение, силы и крутящий момент.
Механика
Силы, ускорение, перемещение, векторы, движение, импульс, энергия объектов и многое другое.
Связанные документы
Ускорение
Изменение скорости в зависимости от используемого времени.

Ускорение свободного падения и второй закон Ньютона
Ускорение свободного падения и второй закон Ньютона — единицы СИ и имперские единицы.
Конвертер единиц ускорения
Преобразование единиц измерения ускорения.
Поворот с виражом
Поворот или изменение направления, при котором транспортное средство кренится или наклоняется, обычно внутрь поворота.
Автомобиль — Требуемая мощность и крутящий момент
Мощность, крутящий момент, КПД и усилие на колесах, действующие на автомобиль.
Ускорение автомобиля
Калькулятор ускорения автомобиля.
Расход топлива автомобиля — л/100 км
Расчет расхода топлива в литрах на км — таблица расхода и калькулятор.
Автомобили — Калькулятор стоимости нового и старого автомобиля
Рассчитайте и сравните затраты на владение новым и старым автомобилем.
Механизм шатуна
Механизм шатуна.
Сохранение импульса
Импульс тела есть произведение его массы на скорость — калькулятор отдачи.

Пройденное расстояние в зависимости от скорости и времени — Калькулятор и диаграмма
Скорость, построенная во временной диаграмме.
Расстояние между городами Европы
Расстояние между некоторыми крупными европейскими городами.
Уравновешивающая сила
Сила, необходимая для удержания системы сил в равновесии.
Сила
Третий закон Ньютона — зависимость силы от массы и ускорения.
Отношение сил
Отношение сил — это отношение силы нагрузки к силе усилия.
Формулы движения — линейное и круговое
Линейное и угловое (вращение) ускорение, скорость, скорость и расстояние.
Расход топлива — миль на галлон
Расчет расхода топлива в милях на галлон — миль на галлон — калькулятор и диаграммы расхода.
Поршневые двигатели. Степень сжатия
Объем цилиндра и степень сжатия в поршневых двигателях.
Дальность снаряда
Расчет дальности полета снаряда — движение в двух измерениях.

Сопротивление качению
Трение качения и сопротивление качению.
Вращающиеся тела — напряжение
Напряжение во вращающихся дисках и кольцах.
Крутящий момент или момент силы — Онлайн-конвертер
Крутящий момент или момент — тенденция силы вращать объект.
Транспортное средство — пройденное расстояние в зависимости от скорости и времени (миль/ч)
Диаграмма скорости (миль/ч), времени (часы) и пройденного расстояния (мили).
Транспортное средство – пройденное расстояние в зависимости от скорости и времени (км/ч)
Скорость (км/ч) в зависимости от времени (часы) и пройденного расстояния (км).
Транспортный поток и плотность
Транспортный поток и плотность, используемые при проектировании шоссе.
Рекламные ссылки
Engineering ToolBox — Расширение SketchUp — 3D-моделирование онлайн!
Добавляйте стандартные и настраиваемые параметрические компоненты, такие как балки с полками, пиломатериалы, трубопроводы, лестницы и т.
д., в свою модель Sketchup с помощью Engineering ToolBox — расширения SketchUp, которое можно использовать с потрясающими, интересными и бесплатными приложениями SketchUp Make и SketchUp Pro. Добавьте расширение Engineering ToolBox в свой SketchUp из хранилища расширений SketchUp Pro Sketchup!
Перевести
О Engineering ToolBox!
Мы не собираем информацию от наших пользователей. Подробнее о
- Политика конфиденциальности Engineering ToolBox
Реклама в ToolBox
Если вы хотите продвигать свои продукты или услуги в Engineering ToolBox, используйте Google Adwords. Вы можете настроить таргетинг на Engineering ToolBox с помощью управляемых мест размещения AdWords.
Цитирование
Эту страницу можно цитировать как
- Инженерный набор инструментов (2009 г.). Центростремительная и центробежная сила ускорения . [онлайн] Доступно по адресу: https://www.engineeringtoolbox.com/centripetal-acceleration-d_1285.
html [День месяца год].
Изменить дату доступа.
. .
закрыть
Сделать ярлык на главный экран?
Калькулятор центробежной силы
Создано Bogna Szyk
Отзыв Стивена Вудинга
Последнее обновление: 05 июня 2023 г.
Содержание:
- Определение центробежной силы
- Уравнение центробежной силы
- Как рассчитать центробежную силу
- Что делать дальше?
- Часто задаваемые вопросы
Калькулятор центробежной силы поможет вам найти силу, действующую на вращающийся объект, исходя из его массы, скорости и радиуса вращения. Вы можете использовать его не только для того, чтобы понять, как рассчитать центробежную силу, но и для ускорения и угловой скорости объекта. Читайте дальше, чтобы узнать, что такое определение центробежной силы и как применять уравнение центробежной силы.
Соотношение между силой и ускорением для объектов, движущихся по прямой линии, можно найти в нашем калькуляторе ускорения.
Определение центробежной силы
Центробежная сила – это сила инерции, возникающая в каждом вращающемся объекте. Оно требуется только во вращающейся системе отсчета — или, другими словами, когда мы смотрим на систему с точки зрения движущегося объекта.
Согласно первому закону Ньютона, если на объект не действует никакая сила, он движется прямолинейно. Чтобы произошло вращение, должна быть приложена центробежная сила, действующая наружу от центра вращения.
Например, вы можете представить себе камень, вращающийся на веревке. Центробежная сила — это сила, которая препятствует его движению к центру вращения (то есть к вашей руке).
Уравнение центробежной силы
Если вы знаете скорость объекта, просто используйте следующую формулу:
F = mv²/r
где: сила, выраженная в ньютонах;
м – масса объекта; v — скорость; и r это радиус. Если вам известна только угловая скорость ω , вы можете пересчитать ее в нормальную скорость, просто умножив ее на длину окружности пути.
Используйте следующее уравнение:
v = ω2πr
в случае, если ваш ω соответствует частоте Гц (1/с) .
Или формула:
v = ωr
для ω в рад/с .
Или просто введите значения ω и r в наш калькулятор.
Для получения дополнительной информации о том, как найти длину окружности, посетите наш калькулятор длины окружности.
Как рассчитать центробежную силу
Выполните следующие простые шаги:
- Найдите массу объекта — например,
10 кг. - Определить радиус вращения. Предположим, что это
2 м. - Определите скорость объекта. Может быть равно
5 м/с. Если вам известна только угловая скорость, вы можете использовать формулуv = ω ⋅ 2 ⋅ π ⋅ rдля расчета скорости. - Используйте уравнение центробежной силы: F = m v² / r .
В нашем примере она будет равна (10 кг) × (5 м/с)² / (2 м) = 125 кг⋅м/с² = 125 Н . - Или вместо этого вы можете просто ввести данные в наш калькулятор 🙂
Что делать дальше?
Наш калькулятор центробежной силы также можно использовать для определения центробежного ускорения a по простой формуле: a = F/m .
Это работает и в обратном порядке — например, вы можете найти массу объекта с заданной скоростью, центробежной силой и радиусом.
Поскольку вы знаете массу и скорость объекта, вы также можете найти его кинетическую энергию.
Кроме того, вы можете дополнительно изучить концепцию кинетической энергии, посетив наш калькулятор кинетической энергии.
Часто задаваемые вопросы
Что такое центробежная сила?
Центробежная сила вращающегося объекта — это внешняя сила, которая вытягивает объект из центра вращения. Это сила инерции, которая реагирует на центростремительную силу.



В нашем примере она будет равна (10 кг) × (5 м/с)² / (2 м) = 125 кг⋅м/с² = 125 Н .